lemon-mirror:
Home >> Kia >> 2011 >> Optima L4-2.0L Turbo >> Repair and Diagnosis >> Diagrams >> Electrical Diagrams >> Powertrain Management >> Body Control Module

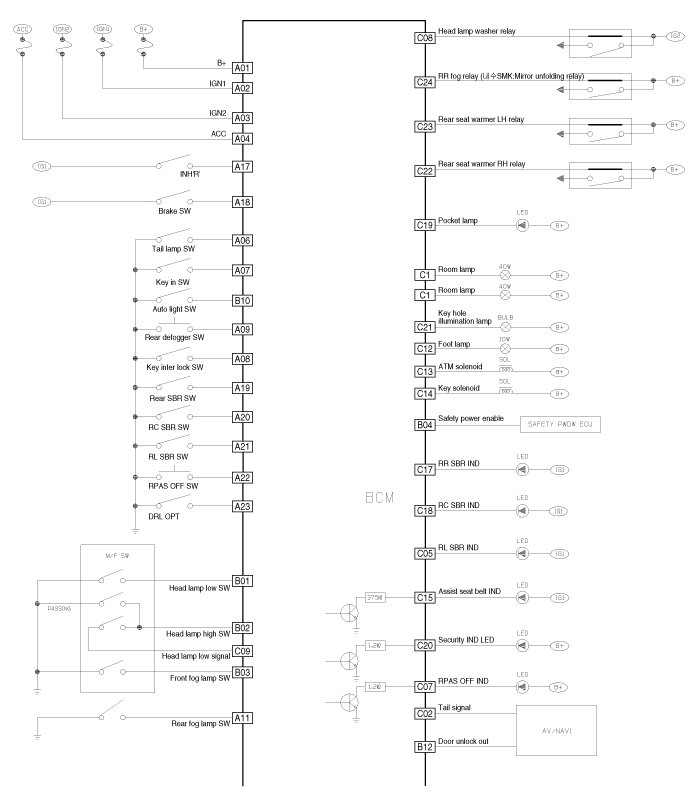
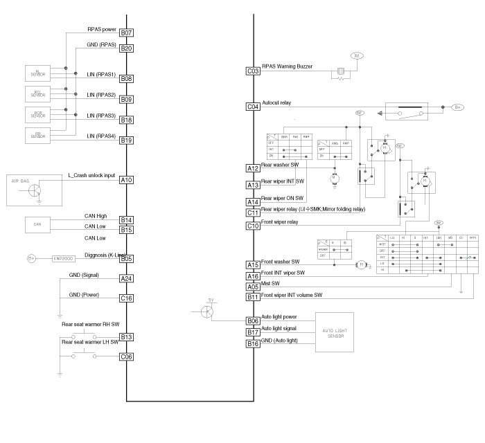
Body Control Module





BCM Connector Terminals

BCM Input Signal SPEC









BCM Output Signal SPEC






Pin Arrangement




Connector A





Connector B





Connector C






Circuit Diagram