lemon-mirror:
Home >> Kia >> 2010 >> Sedona V6-3.8L >> Repair and Diagnosis >> Body and Frame >> Body Control Systems >> Body Control Module >> Diagrams >> Electrical Diagrams >> Body Control Module (BCM) System

Body Control Module (BCM) System

SD952-1 Body Control Module (BCM) System (1):




SD952-2 Body Control Module (BCM) System (1):




SD952-3 Body Control Module (BCM) System (3):




SD952-4 Body Control Module (BCM) System (4):




SD952-5 Body Control Module (BCM) System (5):




SD952-6 Body Control Module (BCM) System (6):




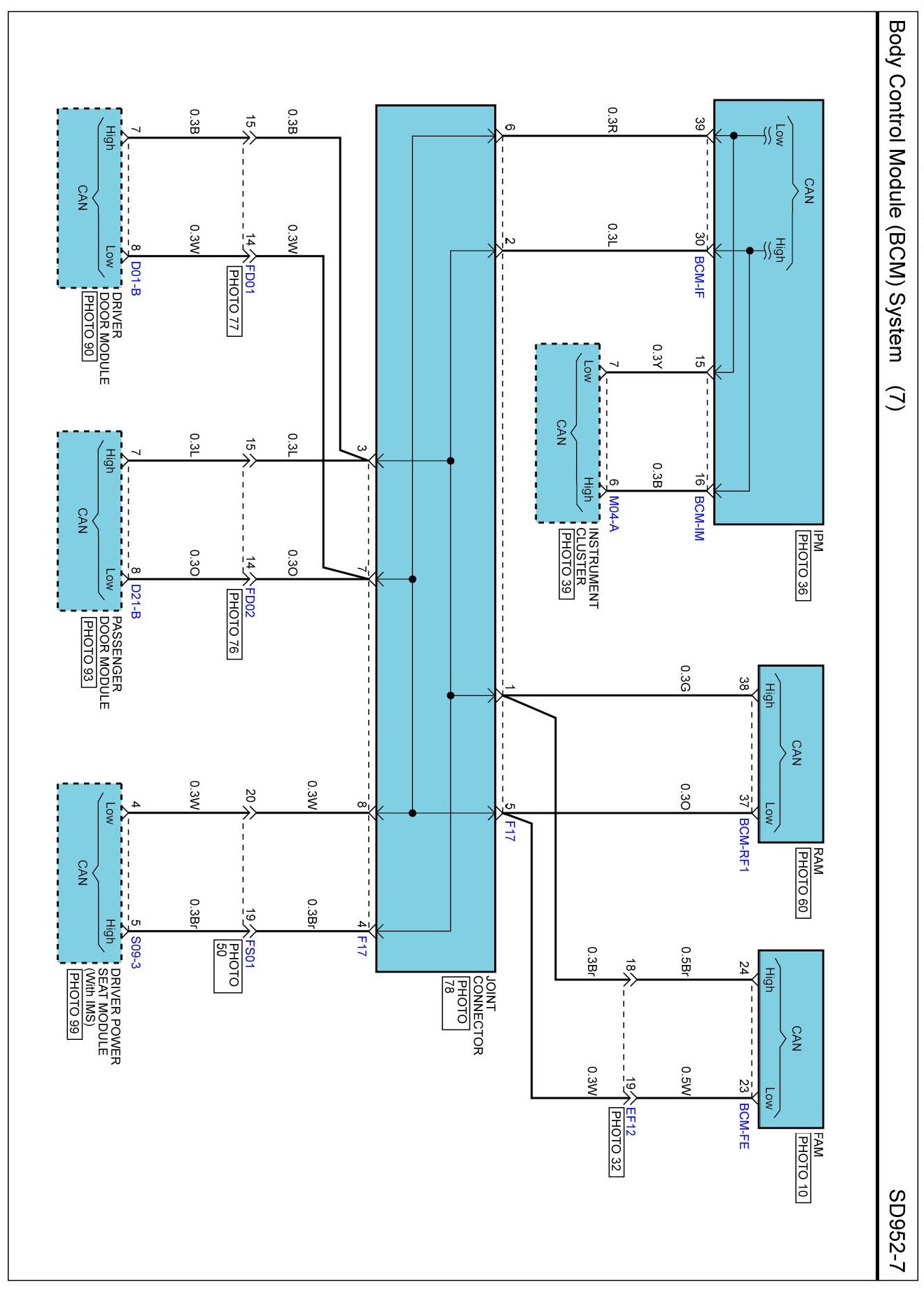
SD952-7 Body Control Module (BCM) System (7):




Body Control Module (BCM) System (8) Connector Pin Outs:




Body Control Module (BCM) System (9) Connector Pin Outs:




Body Control Module (BCM) System (10) Connector Pin Outs:






Diagrams: Other diagrams referred to by SD number (i.e. SD130-4, etc.) within these diagrams can be found at Diagrams by Number. Diagrams By Number

Locations: Location photographs (references to PHOTOS) referred to within these diagrams can be found via the photo number at the vehicle level under Locations by Photo Number. Component Locations

Connector Views: The Connector Pin Out Views for connectors shown on these diagrams can be found on the Connector Pin Out images that follow most sets of system diagrams.