lemon-mirror:
Home >> Kia >> 2000 >> Spectra GSX L4-1.8L >> Repair and Diagnosis >> Application and ID

Repair and Diagnosis: Application and ID








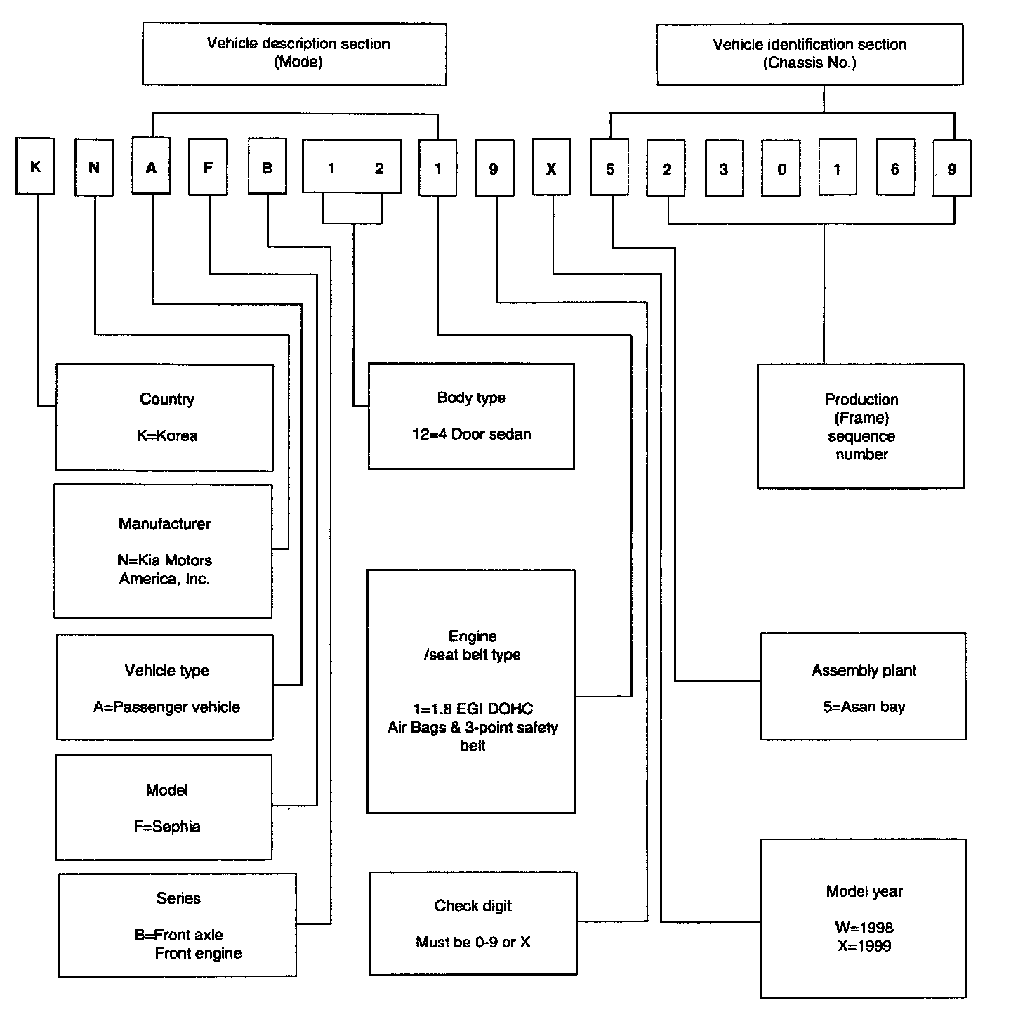
The vehicle identification number (VIN) for the Kia Sephia is a 17-digit stamped on a metal plate that is located on the driver's side of the instrument panel visible from outside of the vehicle through the windshield. The VIN is also stamped into the passenger side of the engine compartment bulkhead. The VIN is composed of the following codes: