lemon-mirror:
Home >> Isuzu >> 2012 >> NPR V8-6.0L >> Repair and Diagnosis >> Powertrain Management >> Computers and Control Systems >> Camshaft Position Sensor >> Service and Repair

Camshaft Position Sensor: Service and Repair

Camshaft Position (CMP) Sensor Replacement

Removal Procedure

IMPORTANT: Clean the area around the camshaft position (CMP) sensor before removal in order to prevent debris from entering the engine.






1. Raise the Cab.
2. Remove the water pump.
3. Disconnect the engine wiring harness electrical connector (1) from the CMP sensor wire harness.






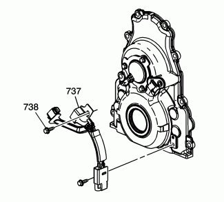
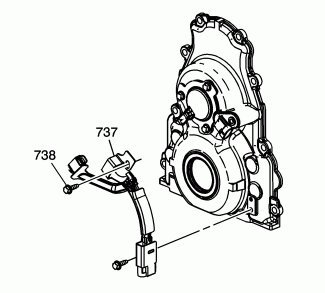
4. Remove the 3 CMP sensor wire harness bolts (738).
5. Disconnect the CMP sensor wire harness electrical connectors from the CMP sensor and the CMP actuator magnet.
6. Remove the CMP sensor wire harness (737).






7. Remove the CMP sensor (703) and O-ring seal (704).

Installation Procedure






1. Inspect the CMP O-ring seal for cuts or damage. If the seal is not cut or damaged, it may be used again.
2. Lubricate the O-ring seal with clean engine oil.
3. Install the O-ring seal (704) onto the sensor.
4. Install the CMP sensor (703) to the front cover.






5. Install the CMP sensor wire harness (737).
6. Connect the CMP sensor wire harness electrical connectors to the CMP sensor and the CMP actuator magnet.

NOTICE: Fastener Notice

7. Install the 3 CMP sensor wire harness bolts (738).

Tighten
Tighten the nut to 12 N.m (106 lb in)






8. Connect the engine wiring harness electrical connector (1) to the CMP sensor wire harness.
9. Install the water pump.
10. Lower the Cab.