lemon-mirror:
Home >> Isuzu >> 2008 >> i-290 2WD L4-2.9L >> Repair and Diagnosis >> Powertrain Management >> Computers and Control Systems >> Transmission Position Sensor/Switch >> Locations

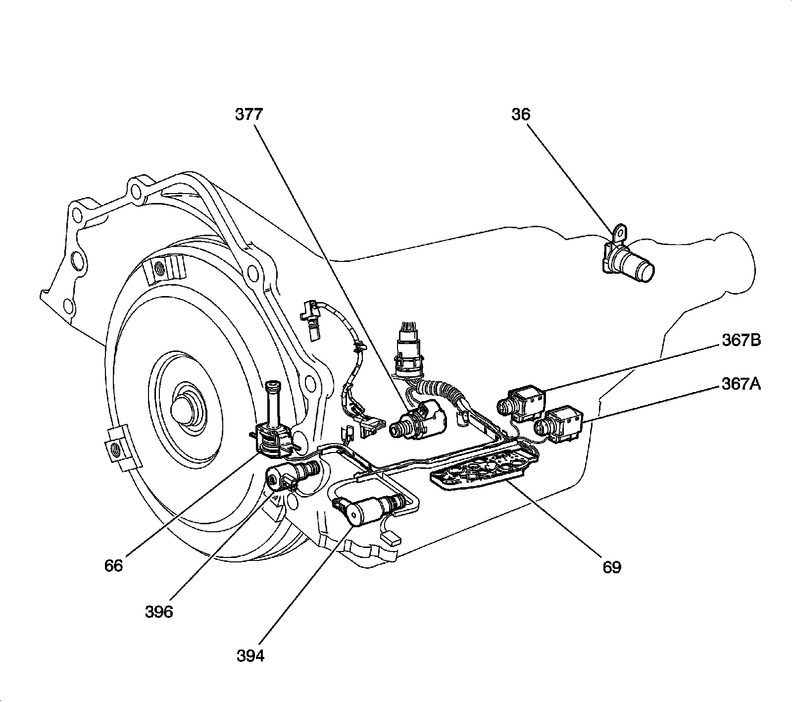
Transmission Position Sensor/Switch: Locations

Inside the Transmission Components (M30)




36 - Vehicle Speed Sensor (VSS)
66 - Torque Converter Clutch (TCC) Solenoid Valve
69 - Automatic Transmission Fluid Pressure (TFP) Manual Valve Position Switch
367a - 1-2 Shift Solenoid (1-2 SS) Valve
367b - 2-3 Shift Solenoid (2-3 SS) Valve
377 - Pressure Control (PC) Solenoid Valve
394 - 3-2 Shift Solenoid (3-2 SS) Valve Assembly
396 - Torque Converter Clutch Pulse Width Modulation (TCC PWM) Solenoid Valve