lemon-mirror:
Home >> Isuzu >> 2006 >> i-280 L4-2.8L >> Repair and Diagnosis >> Diagrams >> Exploded Views >> Manual Transmission/Transaxle >> Shift Control and Shift Components

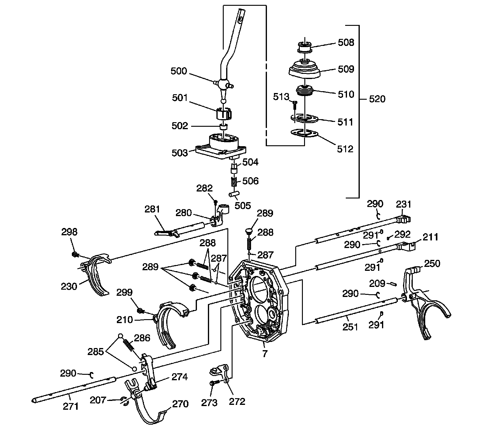
Shift Control and Shift Components



Disassembled Views (Colorado)

Shift Control and Shift Components:





7 - Transmission Intermediate Case
207 - Reverse Shift Fork Retaining Ring
209 - 5th Shift Fork Pin
210 - 1st/2nd Shift Fork
211 - 1st/2nd Shift Shaft
230 - 3rd/4th Shift Fork
231 - 3rd/4th Shift Shaft
250 - 5th Shift Fork
251 - 5th Shift Shaft
270 - Reverse Shift Fork
271 - Reverse Shift Shaft
272 - Reverse Shift Fork Bracket
273 - Reverse Shift Fork Bracket Bolt
274 - Reverse Shift Lever
280 - Shift Control Lever Socket
281 - Shift Control Shaft
282 - Shift Control Lever Socket Bolt
285 - Reverse Shift Shaft Detent Ball
286 - Reverse Shift Shaft Detent Spring
287 - Shift Shaft Detent Ball
287 - Shift Shaft Detent Ball
288 - Shift Shaft Detent Spring
288 - Shift Shaft Detent Spring
289 - Shift Shaft Detent Plug
289 - Shift Shaft Detent Plug
290 - Shift Shaft Retaining Ring
290 - Shift Shaft Retaining Ring
290 - Shift Shaft Retaining Ring
290 - Shift Shaft Retaining Ring
291 - Shift Shaft Interlock Pin
291 - Shift Shaft Interlock Pin
291 - Shift Shaft Interlock Pin
292 - 1st/2nd Shift Shaft Interlock Pin
298 - 3rd/4th Shift Fork Bolt
299 - 1st/2nd Shift Fork Bolt
500 - Shift Control Lever
501 - Shift Control Lever Spring Seat
502 - Shift Control Lever Shaft Bushing
503 - Shift Control Housing
504 - Shift Control Lever Plunger
505 - Shift Lever Pin
506 - Shift Control Lever Shaft Spring
508 - Shift Control Lever Shaft Seal
509 - Control Lever Boot
510 - Shift Control Shaft Boot
511 - Shift Control Lever Retainer
512 - Control Lever Housing Gasket
513 - Shift Control Lever Retainer Bolt
520 - Shift Control Lever Assembly