lemon-mirror:
Home >> Isuzu >> 2006 >> i-280 L4-2.8L >> Repair and Diagnosis >> Cruise Control >> Locations

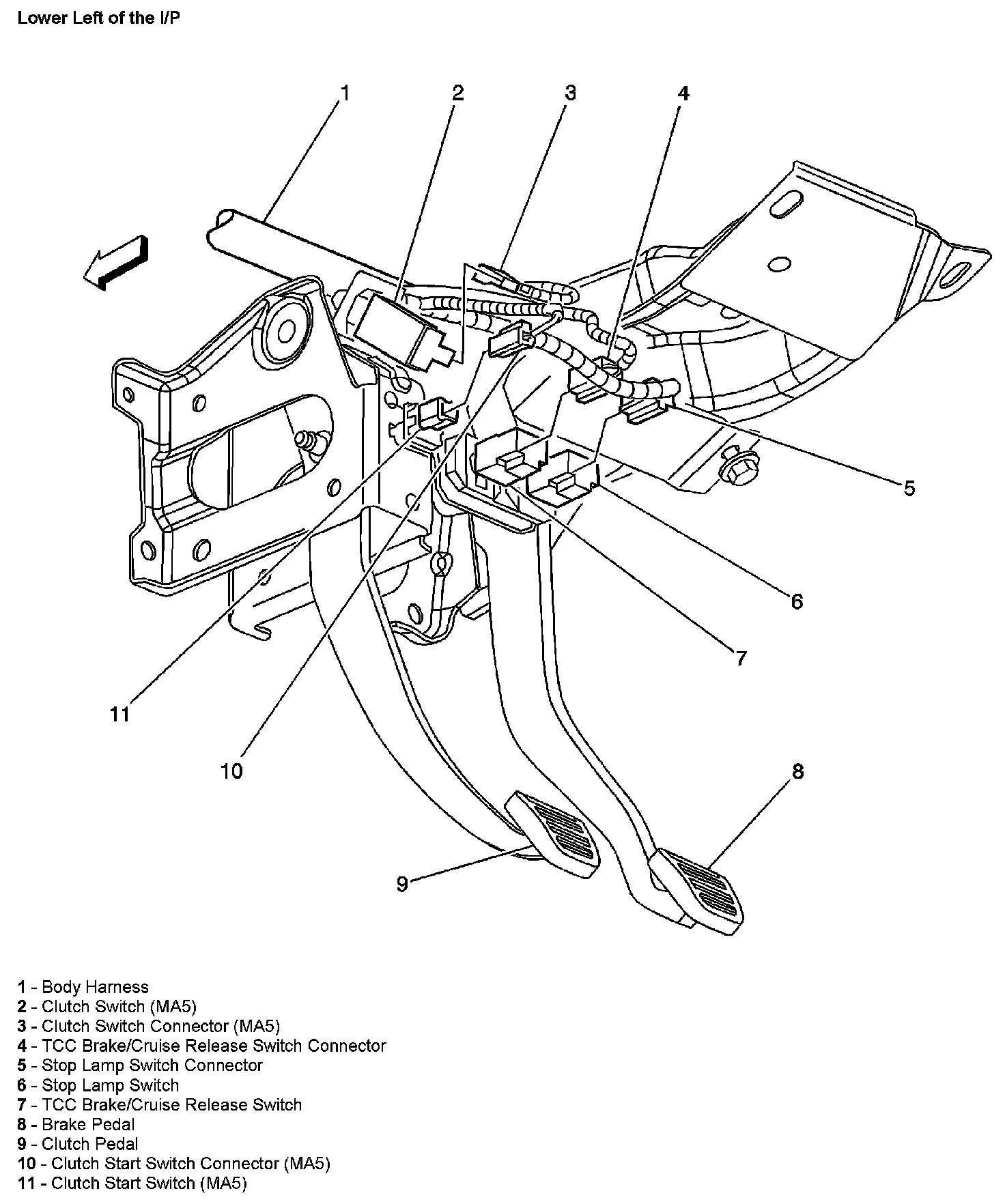
Cruise Control: Locations

Lower Left Of The I/P: