lemon-mirror:
Home >> Isuzu >> 2001 >> Trooper LS 2WD V6-3.5L >> Repair and Diagnosis >> Powertrain Management >> Computers and Control Systems >> Shift Light >> Testing and Inspection

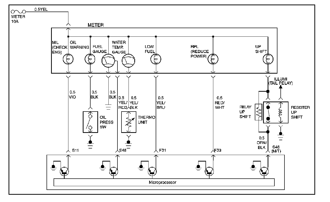
Shift Light: Testing and Inspection

Upshift Lamp System Check (Manual Transmission Only)




Circuit Description
The shift lamp indicates the best transmission shift point for maximum fuel economy.
The lamp is controlled by the Power Train Control Module (PCM) and is turned "ON" by grounding the BLK wire.
The PCM is used information from the following inputs to control the upshift lamp.
- Engine Coolant temperature (ECT) Sensor
- Throttle Position Sensor
- Vehicle Speed Sensor
- Engine Speed

The PCM uses the measured RPM and the vehicle speed to calculate what gear the vehicle is in. Its this calculation that determines when the upshift lamp should be turned "ON".

Diagnostic Aids
An intermittent may be caused by a poor connection, rubbed-through wire insulation. Check for poor connections or a damaged harness.
Inspect the PCM harness and connector for proper mating, broken locks, improperly formed or damaged terminals, poor terminal-to-wire connection and damaged harness.

Steps 1 - 3:




Steps 4 - 14:




Step 15:




Test Description
1. This should not turn "ON" the up-shift lamp. If the lamp is "ON", there is a short to ground in BLK or a fault PCM.
2. This checks the upshift lamp circuit up to the PCM connector.
If the up-shift lamp illuminates, then the PCM connector is faulty or PCM does not have the ability to ground the circuit.