lemon-mirror:
Home >> Isuzu >> 2001 >> Trooper LS 2WD V6-3.5L >> Repair and Diagnosis >> Diagrams >> Electrical Diagrams >> General Module

General Module

Alarm & Relay Controls (1 Of 3) Image 70:



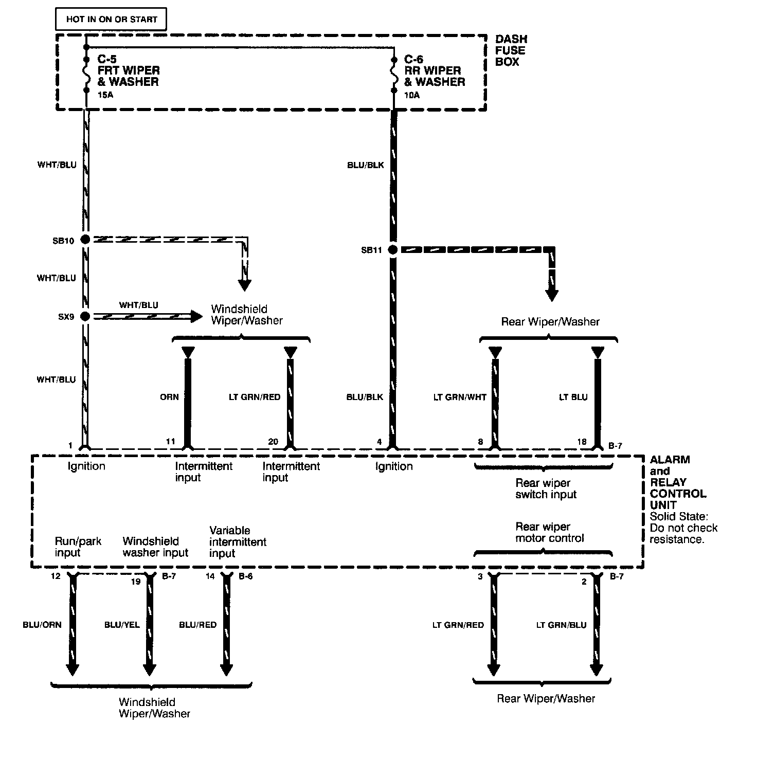
Alarm & Relay Controls (2 Of 3) Image 70-1:



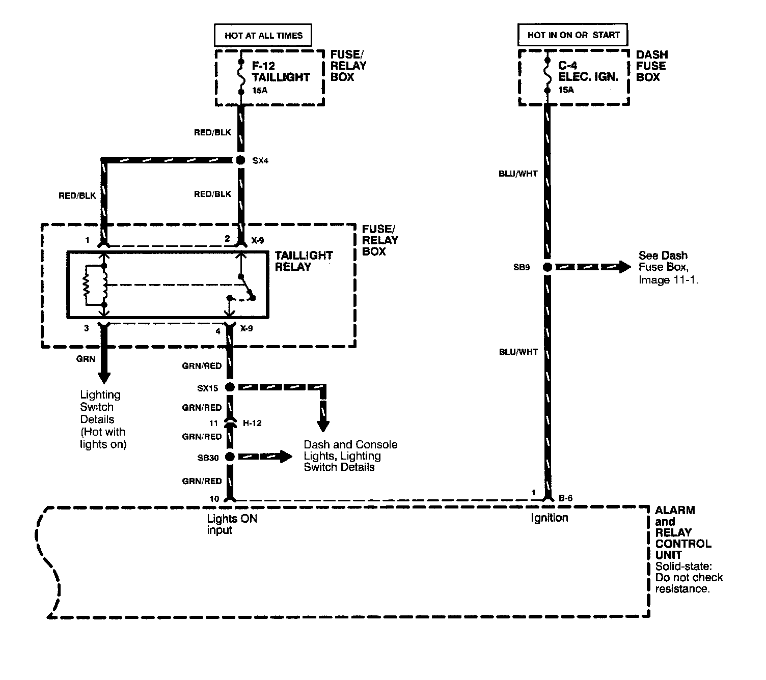
Alarm & Relay Controls (3 Of 3) Image 70-2: