lemon-mirror:
Home >> Isuzu >> 2000 >> Trooper LS V6-3.5L >> Repair and Diagnosis >> Diagrams >> Electrical Diagrams >> General Module

General Module

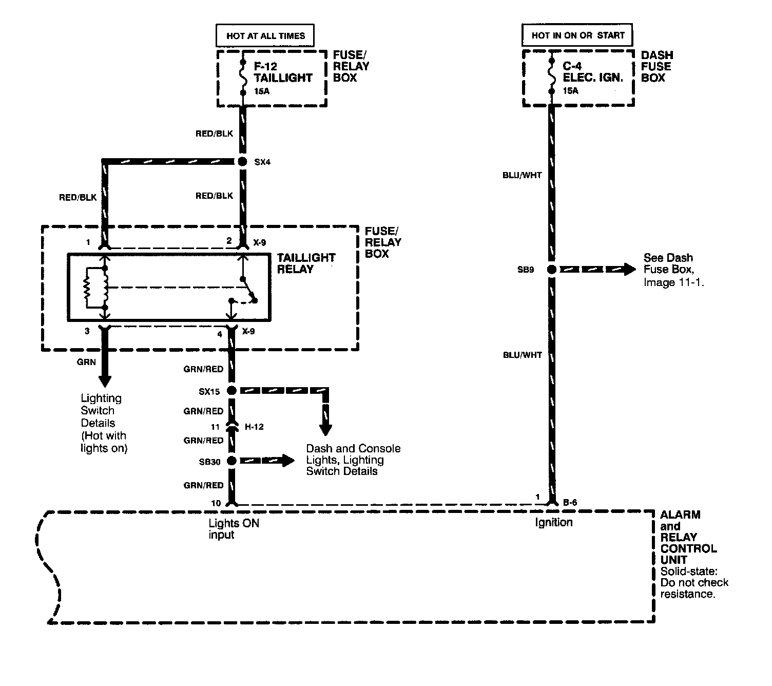
Alarm & Relay Controls (1 Of 3) Image 70:



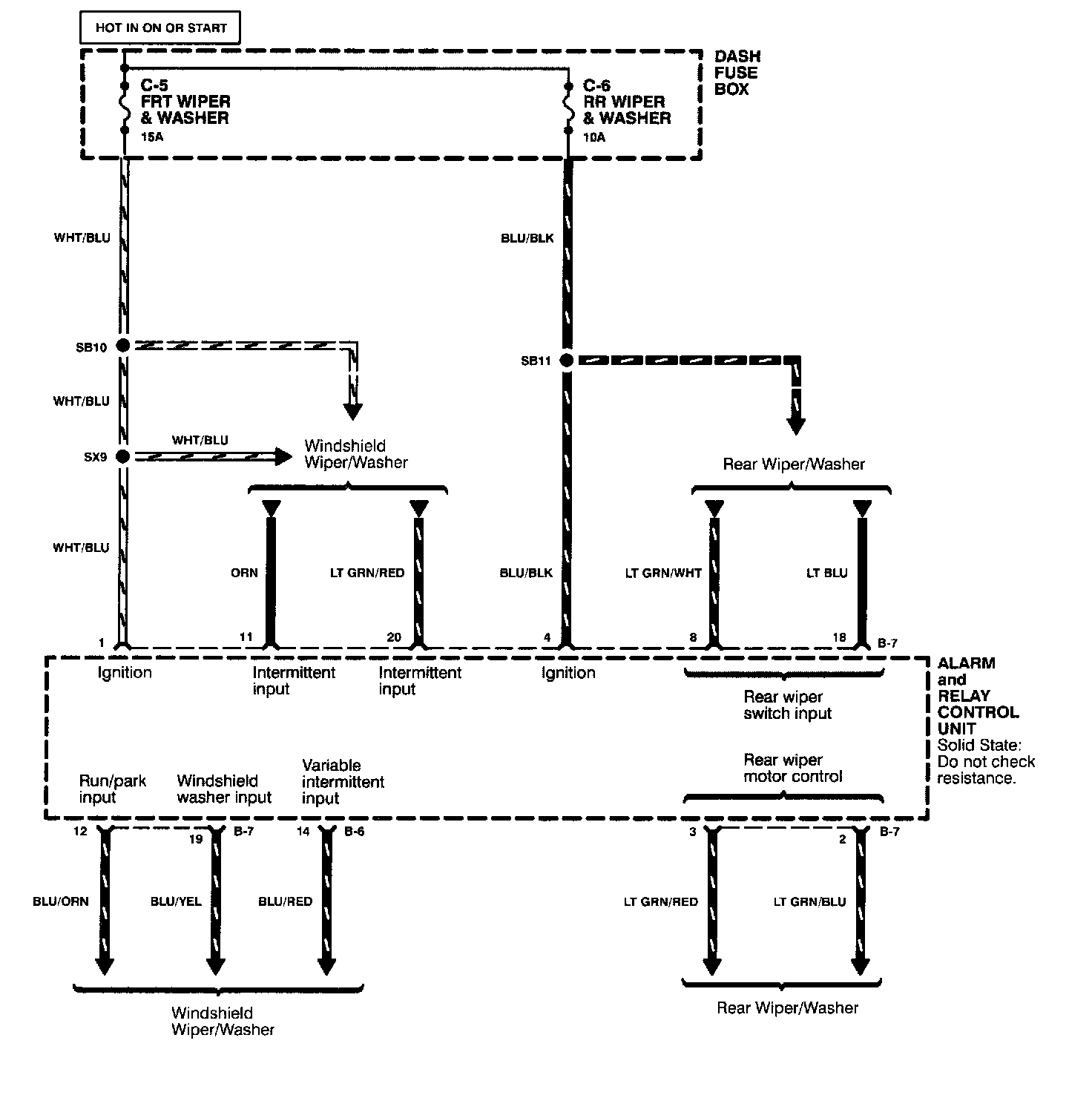
Alarm & Relay Controls (2 Of 3) Image 70-1:



Alarm & Relay Controls (3 Of 3) Image 70-2: