lemon-mirror:
Home >> Isuzu >> 2000 >> Rodeo LS 2WD V6-3.2L >> Repair and Diagnosis >> Starting and Charging >> Charging System >> Testing and Inspection

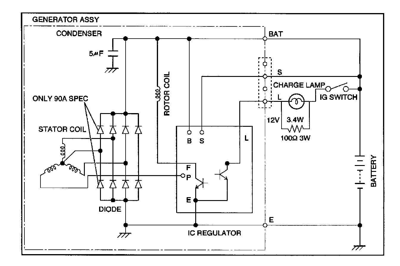
Charging System: Testing and Inspection






A basic wiring diagram is shown in the illustration. When operating normally, the indicator bulb will come on when the switch is turned on, and will then go out when the engine starts. If the indicator operates abnormally, or if an undercharged or overcharged battery condition occurs, the following procedure may be used to diagnose the charging system. Remember that an undercharged battery is often caused by accessories being left on overnight, or by a defective switch which allows a bulb, such as a trunk or glove box light, to stay on.

OBSERVE THE FOLLOWING PROCEDURE:

1. Visually check belt and wiring.

2. Go to step 5 for vehicles without charge indicator light.

3. Switch on, engine stopped, light should be on. If not, detach harness at generator, ground "L" terminal lead.
a. Lamp lights, replace or repair generator.
b. Lamp dose not light, locate open circuit between grounding lead and ignition switch. Bulb may be open.

4. Switch on, engine running at moderate speed. Light should be off. If not, detach wiring harness at generator.
a. If light goes off, replace or repair generator.
b. If light stays on, check for grounded "L" terminal wire in harness.

5. Battery undercharged or overcharged.
a. Detach wiring harness connector from generator.
b. With switch on, engine not running connect voltmeter from ground to "L" terminal in wiring harness, and to "IG" terminal. If used. Wiring harness may connect to either "L" or "IG" or both.
c. Zero reading indicates open circuit between terminal and battery. Connect as required.
d. Re-connect harness connector to generator, run engine at moderate speed, with electrical accessories turned off.
e. Measure voltage across battery. If above 16.0 V, replace or repair generator.
f. Connect ammeter at generator output terminal. Turn on accessories, load battery with carbon pile to obtain maximum amperes output.

6. Maintain voltage at 13.0 V or above.
a. If within 15 amperes of rated output, generator is OK.
b. If not within 15 amperes of rated output, replace or repair generator.