lemon-mirror:
Home >> Isuzu >> 1989 >> I-Mark L4-1471cc 1.5L >> Repair and Diagnosis >> Powertrain Management >> Computers and Control Systems >> Testing and Inspection >> Non-Turbo >> Testing Procedures >> Component Testing >> Shift Indicator Light System

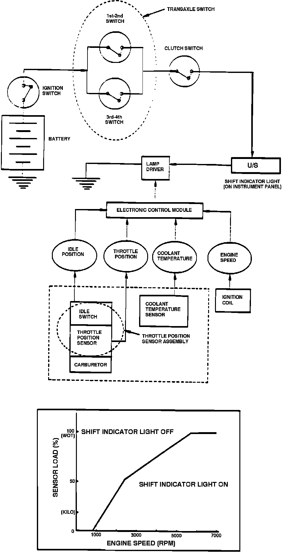
Shift Indicator Light System

Shift Indicator Light:






CHECK TRANSAXLE SWITCHES

Transaxle Switch:






1. Disconnect switch wires and connect a circuit tester across pigtails coming from switch.

2. Move the gearshift lever and observe the meter.

3. The 1st-2nd switch should only turn "ON" in those gear positions.

4. The 3rd-4th switch should only turn "ON" in those gear positions.

5. A switch that does not perform as indicated should be replaced.

CHECK CLUTCH SWITCH

Clutch Switch:






1. Disconnect switch wires and connect a circuit tester across pigtails coming from switch.

2. Operate clutch pedal; the switch should be "ON" when the pedal is released and "OFF" when the pedal is depressed.

3. A switch that does not perform as indicated should be replaced.