lemon-mirror:
Home >> Isuzu >> 1989 >> I-Mark L4-1471cc 1.5L >> Repair and Diagnosis >> Powertrain Management >> Computers and Control Systems >> Testing and Inspection >> Non-Turbo >> Testing Procedures >> Component Testing >> High Altitude System

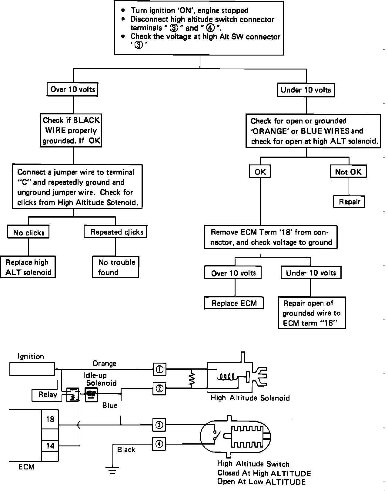
High Altitude System




DIAGNOSTIC CHART

High Altitude System Check Chart:







NOTE: If this system malfunctions, code 45 is sometimes stored at VERY high altitudes.