lemon-mirror:
Home >> Isuzu >> 1989 >> I-Mark L4-1471cc 1.5L >> Repair and Diagnosis >> Cruise Control >> Testing and Inspection >> Speed Control Power Source Check

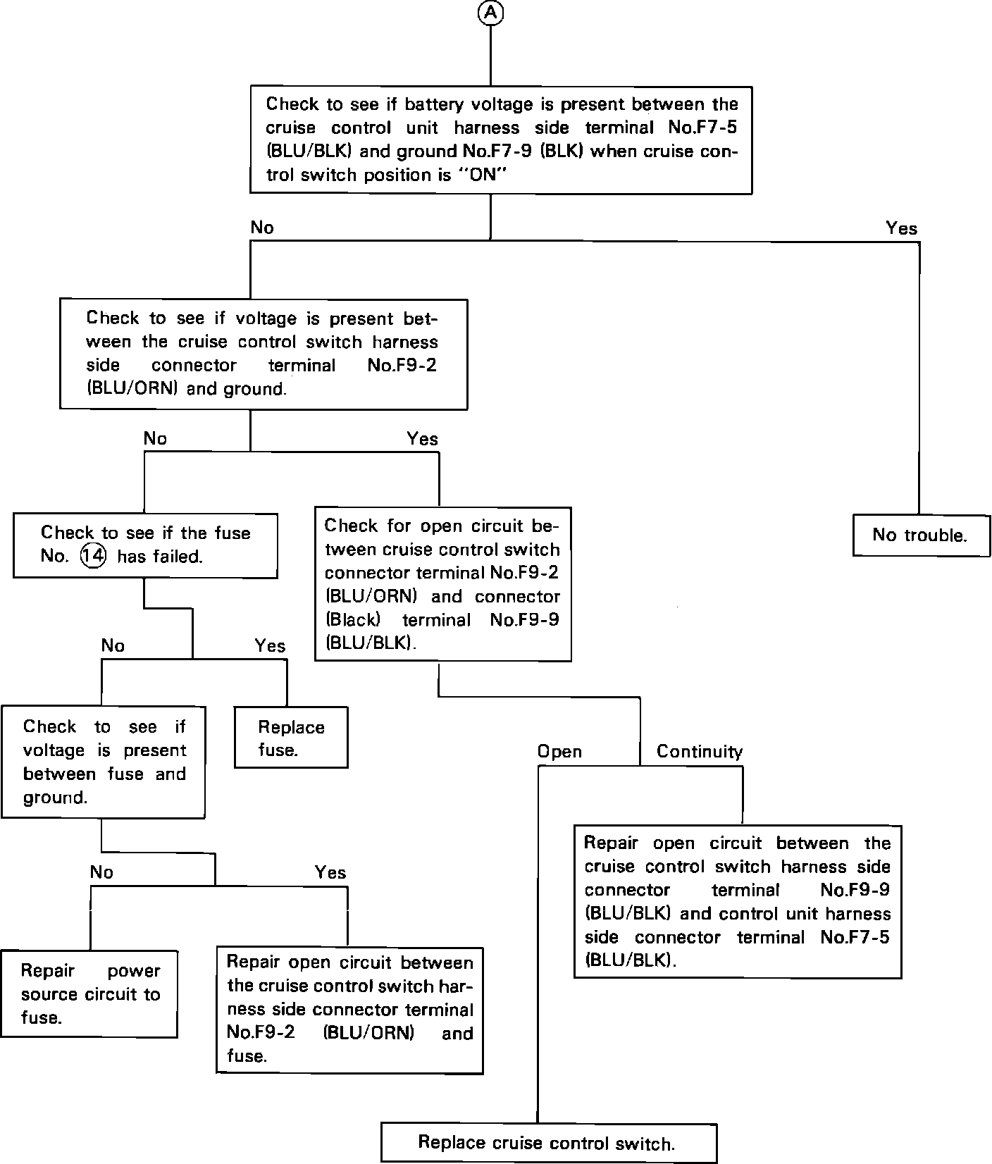
Speed Control Power Source Check

Fig. 19 Speed control power source check (Part 1 of 2).:



Fig. 19 Speed control power source check (Part 2 of 2).: