lemon-mirror:
Home >> Hyundai >> 2013 >> Santa Fe FWD L4-2.4L >> Repair and Diagnosis >> Diagrams >> Electrical Diagrams >> Keyless Starting System >> Keyless Start Control Module

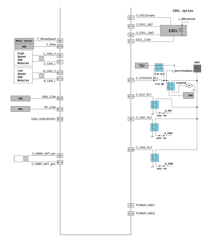
Keyless Start Control Module





Circuit Diagram