lemon-mirror:
Home >> Hyundai >> 2013 >> Santa Fe AWD L4-2.4L >> Repair and Diagnosis >> Transmission and Drivetrain >> Transfer Case >> Control Module >> Diagrams

Control Module: Diagrams





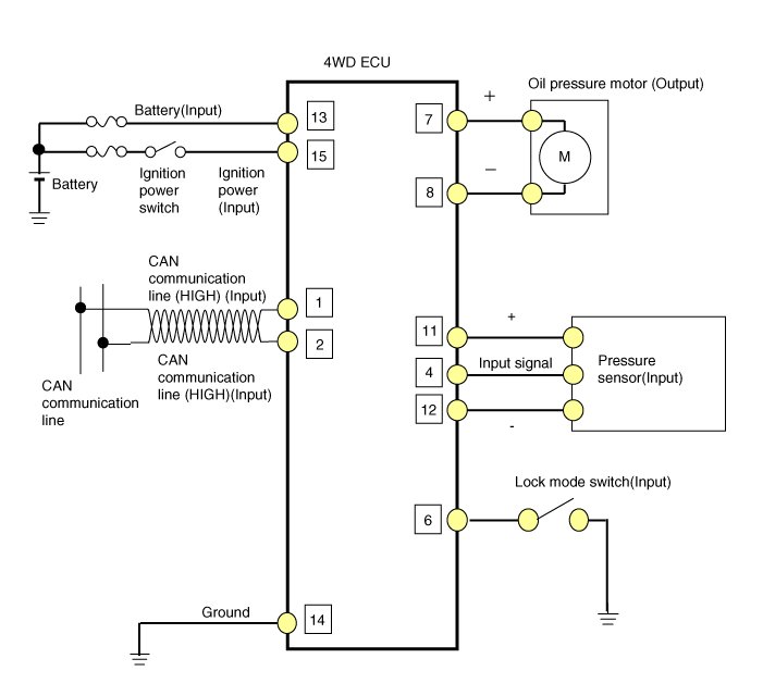
Circuit Diagram

4WD ECU Connector










4WD ECU Circuit Diagram