lemon-mirror:
Home >> Hyundai >> 2013 >> Equus V8-5.0L >> Repair and Diagnosis >> Body and Frame >> Locks >> Keyless Entry >> Keyless Starting System >> Diagrams >> Button Engine Start System

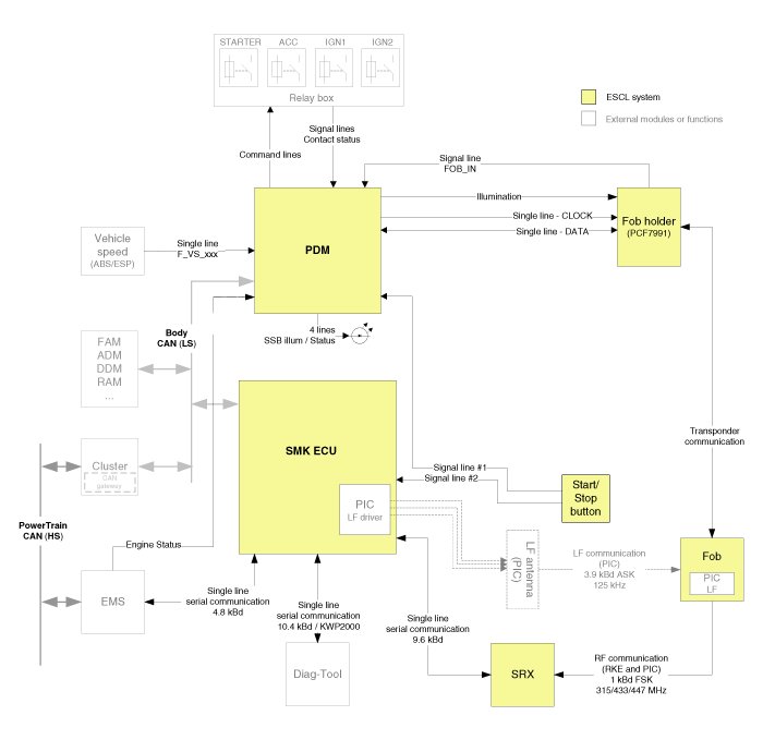
Button Engine Start System





Circuit Diagram