lemon-mirror:
Home >> Hyundai >> 2012 >> Genesis Coupe L4-2.0L Turbo >> Repair and Diagnosis >> Diagrams >> Electrical Diagrams >> Powertrain Management >> Engine Control Module

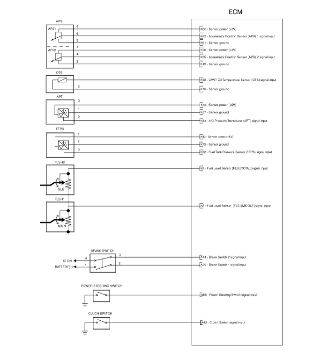
Engine Control Module





ECM Terminal And Input/Output signal





ECM Terminal Function

Connector [CHG-K]













Connector [CHG-A]










Circuit Diagram