lemon-mirror:
Home >> Hyundai >> 2012 >> Accent L4-1.6L >> Repair and Diagnosis >> Powertrain Management >> Computers and Control Systems >> Body Control Module >> Description and Operation >> Part 2 of 2

Part 2 of 2





Two Turn Unlock
In case of NA variant, if the unlock request from mechanical key, RKE, or Passive Unlock is detected, 2 Turn unlock function is operated.
1. If unlock by mechanical key(C_DRVKeyUnlockSW = On) in driver side, Driver Door is unlock by mechanical and start 4 sec counting.
2. If receive the unlock request from RKE, or Passive Unlock in Driver Side at driver side, output only driver side door and start 4 sec counting.
3. Within 4sec, if the unlock request from mechanical key, Passive Unlock at driver side at driver side is detected, outputs all doors unlock.
4. Without 4sec, if the unlock request from mechanical key, Passive Unlock at driver side or RKE is detected, Driver door is only unlocked, again.
5. Even if within 4sec, if Driver Knob Switch status is changed unlock to lock, stop 4sec counting. In that state, if the unlock request from mechanical key, Passive Unlock at driver side is detected, Driver door only is unlocked.




T1 : Lock out time, T2 : Unlock out time, T4 : Two turn time

Auto Door Lock by Shift-Lever
Shift Lever Option : During ignition on and engine is running, and when all doors are closed and any door is unlocked, if the shift lever position is change P position to other position, all doors are locked.

Auto Door Unlock by Shift-Lever
Shift Lever Option : During ignition on and engine is running, and when all doors are closed and any door is locked, if the shift lever position is change other position to P position, all doors are unlocked.

Lamp Control
1. Tail Lamp Auto Cut (Battery Saver)
Upon input, control Tail Lamp.
(1) Data Flow





(2) Behavior For Normal State




C00: L_TailLampSW=on & Key In=off 1 // O_TailLampRly=on
L_TailLampSW=on & Key In=on 1 // O_TailLampRly=on & TailAutoCutEnable=on
C01: L_TailLampSW=off // O_TailLampRly=off & TailAutoCutEnable=off
C02: L_TailLampSW=off // TailAutoCut=off
C03: TailAutoCutEnable=on & Key In=off 1 & L_DRVDRSW=on
// O_TailLampRly=off & TailAutoCutEnable=off & TailAutoCut=on
C04: TailAutoCut=on & Key In=on 1
// O_TailLampRly=on & TailAutoCutEnable=on & TailAutoCut=off
Key In 1 :
On : L_KeyInSW=on || A_IGN1=on || A_IGN2=on
Off : L_KeyInSW=off & A_IGN1=off & A_IGN2=off

NOTE:
If Battery connect->disconnect on 3 type MODE [Tail Lamp on, Tail Lamp off, Auto Cut] above,Keep the previous Mode.

2. Delay Out Interior Lamp
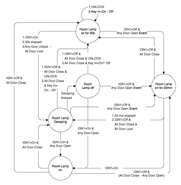
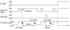
On the state of A_IGN1=off if Any Door Open, Room Lamp is on, And if Any Door Close, Room lamp is off after 30sec delay.
Under Any Door Close, in case of A_IGN1=off & (Key In1 on->off), Room lamp is Off after 30sec delay.
(1) Data Flow





(2) Behavior For Normal State




(1) In case of BAT. Connect -> disconnect, if IGN1=on & Any door open ,transit to Room Lamp on(100%) Mode.
(2) In case of BAT. Connect -> disconnect, IGN1=off & Any door open , transit to Room Lamp on for 20 min Mode.
(3) In case of BAT. Connect -> disconnect, if All door close, transit to Room Lamp off Mode.
Key In
On : L_KeyInSW On (Non SMK)
Off : L_KeyInSW Off (Non SMK)
UNLOCK : TX Unlock, C_SMKRKECMD(Unlock), C_PassiveUnlock
Any Door Open : L_DRVDRSW=On || L_ASTDRSW=On || L_RLDRSW=On || L_RRDRSW=On
All Door Close : L_DRVDRSW=Off & L_ASTDRSW=Off & L_RLDRSW=Off & L_RRDRSW=Off
All Door Lock :
L_DRVDRUnlockSW=off & L_ASTDRUnlockSW=off & L_RRDR(&TailGate)UnlockSW=off
Any Door Unlock:
L_DRVDRUnlockSW=on || L_ASTDRUnlockSW=on || L_RRDR(&TailGate)UnlockSW=on
(3) Description of State
A. Room Lamp Off









B. Room Lamp On



















C. Room Lamp On for 30s















NOTE:
The flickering of lamp is not allowed even though IGN1 ON.
The resolution of Decayed Room Lamp must be more than 32 step.













D. Room Lamp Decaying























E. Room Lamp On for 20 ms





















Interior Lamp Autocut Control
1. Data flow





2. Overview description




C00: If (A_ACC=ON or A_IGN1=ON or A_IGN2=ON) or (TX Unlock or Passive Unlock or SMKRKECMD Unlock) or ANY DOOR OPEN event
C01: If (A_ACC=OFF & A_IGN1= OFF & A_IGN2 =OFF)
Then Start 20mins timer
C02 : (ALL DOOR CLOSE -> ALL DOOR LOCK by TX LOCK or FOB LOCK or PSV LOCK) or (ALL DOOR CLOSE after ALL DOOR LOCK by TX LOCK or FOB LOCK or PSV LOCK) or (ALL DOOR LOCK after 30sec TIMER by TX UNLOCK or FOB UNLOCK or PSV UNLOCK time over)
Then Start 3sec timer
C03: If 3sec timer elapsed
Then O_InteriorLamp AutoCutRly=OFF
C04: If 20mins timer elapsed
Then O_InteriorLampAutoCutRly=OFF
C05: If (A_ACC=ON or L_IGN1=ON or L_IGN2=ON) or (L_KeyInSW=ON->OFF) or (TX Unlock or Passive Unlock or SMK FOB Unlock) or ANY DOOR OPEN event
Then O_InteriorLampAutoCutRly=ON and 20mins timer stop and 3sec timer stop

Power Window Timer
If A_IGN1=on, On Power Window Relay output.
If A_IGN1=off, Extend Power Window Relay output for 30sec.
However, during extension output, if driver door or passenger door is opened, stop output.
1. Date Flow





2. Behavior for Normal State








T1 : 30 sec
* Power window output
: O_PwdwRly & O_Safety Pwdw ECU