lemon-mirror:
Home >> Hyundai >> 2011 >> Equus V8-4.6L >> Repair and Diagnosis >> Diagrams >> Electrical Diagrams >> Starting System >> Keyless Starting System >> Button Engine Start System

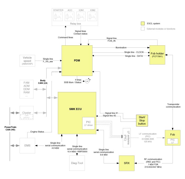
Button Engine Start System





Circuit Diagram