lemon-mirror:
Home >> Hyundai >> 1998 >> Sonata L4-2.0L >> Repair and Diagnosis >> Powertrain Management >> Computers and Control Systems >> Engine Control Module >> Testing and Inspection

Engine Control Module: Testing and Inspection

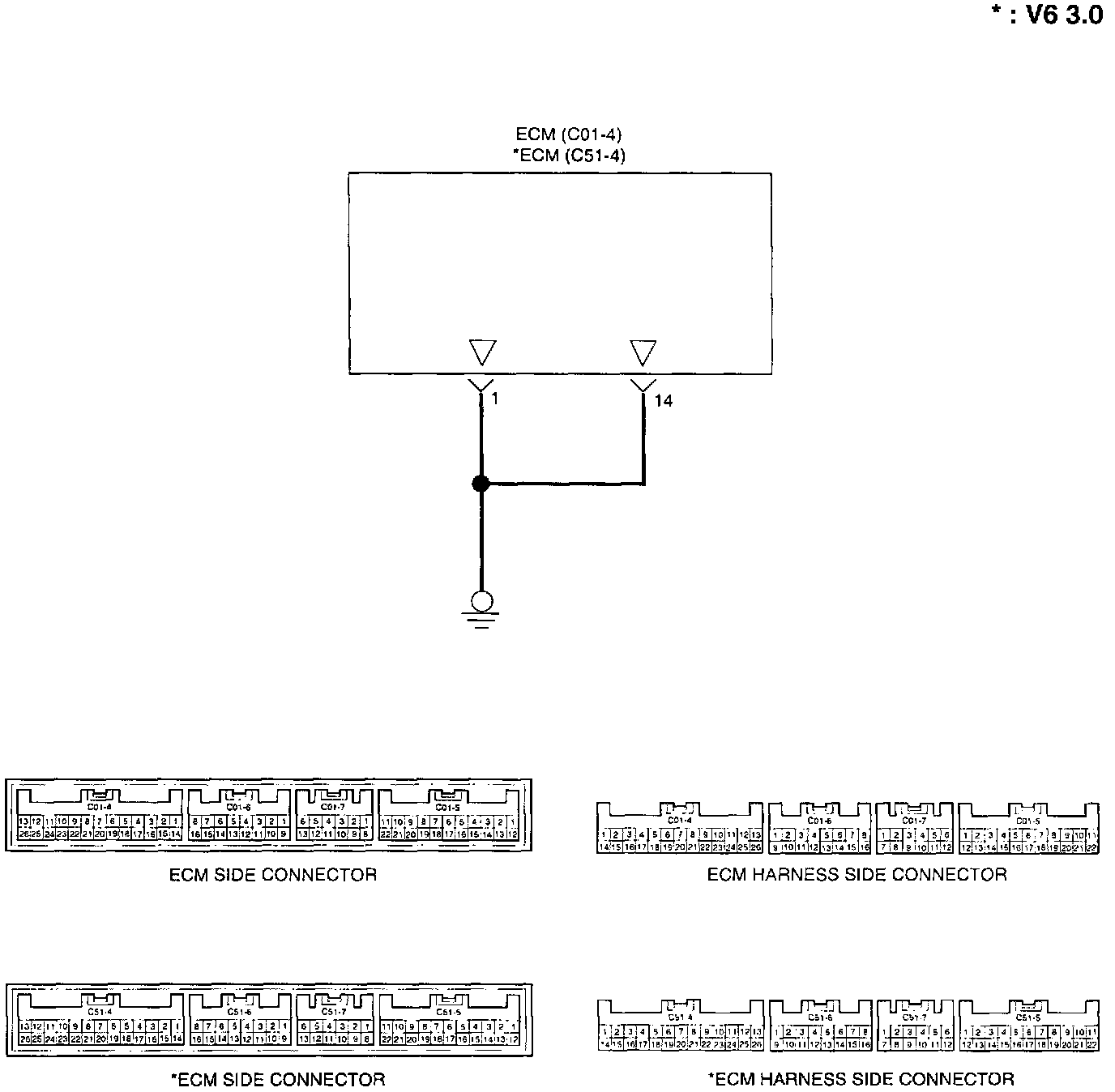
ENGINE CONTROL MODULE (ECM)
The Engine Control Module (ECM) Power Ground grounds the ECM.




NOTE: It the ground wire of the ECM is not connected securely to ground, the unit will not operate correctly.




HARNESS INSPECTION