lemon-mirror:
Home >> Hummer >> 2009 >> H3 L5-3.7L >> Repair and Diagnosis >> Starting and Charging >> Starting System >> Starter Motor >> Service and Repair

Starter Motor: Service and Repair




Starter Replacement (LLR) (3.7L)

Removal Procedure




1. Remove the intake manifold. Refer to Intake Manifold Replacement (Service and Repair).
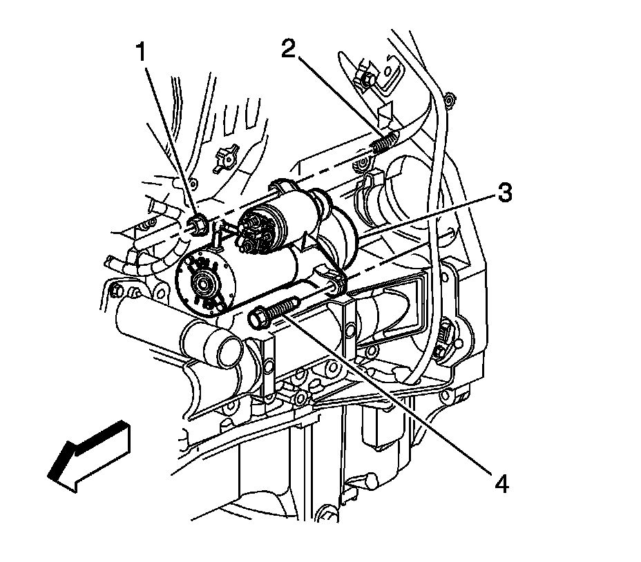
2. Remove the starter solenoid S terminal nut and disconnect the lead from the starter.
3. Remove the starter terminal nut (1) and disconnect the positive battery cable (2) from the starter.




4. Remove the starter motor nut (1) and bolt (4).
5. Remove the starter motor (3).

Installation Procedure




1. Position the starter motor (3) over the stud (2).

Caution: Refer to Fastener Caution (Fastener Caution).

2. Install the starter motor nut (1) and bolt (4).

Tighten the bolt/nut to 50 Nm (37 lb ft).




3. Connect the battery positive cable (2) to the starter and install the starter terminal nut (1).

Tighten the nut to 9 Nm (80 lb in).

4. Connect the lead to the starter solenoid and install the starter solenoid S terminal nut.

Tighten the nut to 3.5 Nm (31 lb in).

5. Install the intake manifold. Refer to Intake Manifold Replacement (Service and Repair).