lemon-mirror:
Home >> Hummer >> 2007 >> H2 V8-6.0L >> Repair and Diagnosis >> Starting and Charging >> Starting System >> Ignition Lock >> Locations

Ignition Lock: Locations



Power and Grounding Component Views

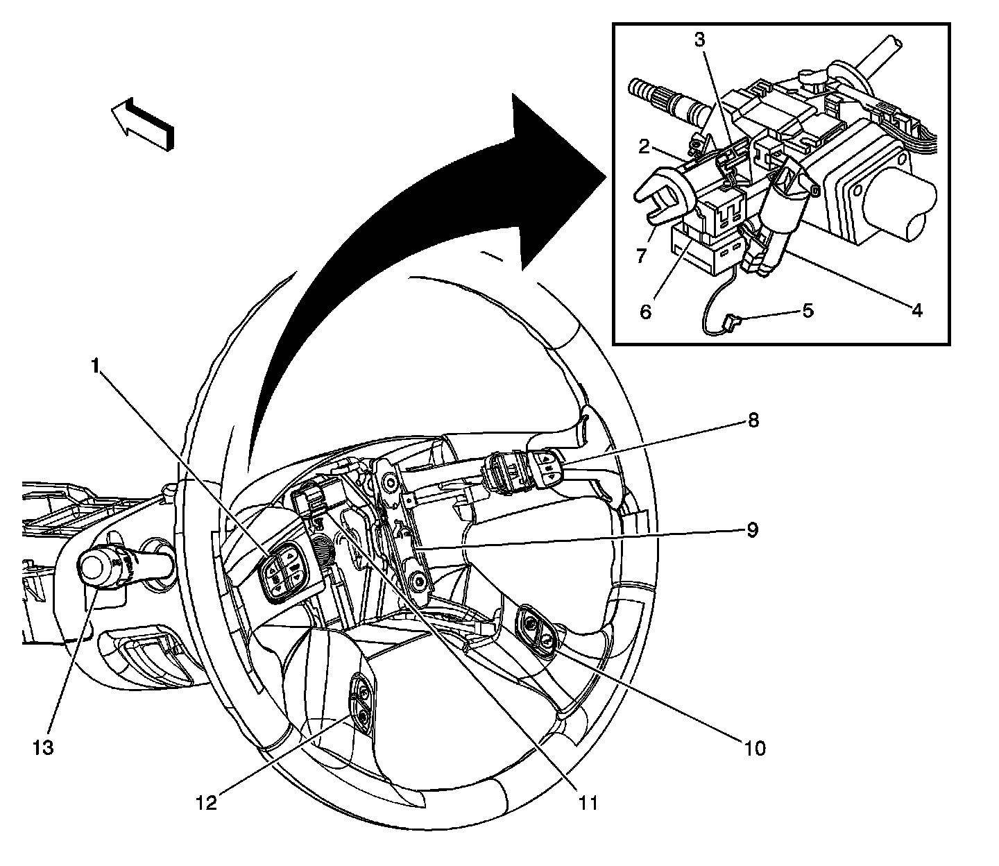
Steering Wheel and Column

Steering Wheel and Column:




1 - Steering Wheel Control Switch Assembly - Upper Left
2 - Passlock Sensor Connector
3 - Ignition Key Alarm Switch
4 - Ignition Lock Cylinder Control Actuator
5 - Ignition Lock Cylinder Control Actuator Connector
6 - Ignition Switch
7 - Ignition Key Cylinder
8 - Steering Wheel Control Switch Assembly - Upper Right
9 - Horn Switch
10 - Steering Wheel Control Switch Assembly - Lower Right
11 - C277
12 - Steering Wheel Control Switch Assembly - Lower Left
13 - Turn Signal/Multifunction Switch