lemon-mirror:
Home >> Honda >> 2012 >> Civic L4-1.8L >> Repair and Diagnosis >> Cruise Control >> Cruise Control Switch >> Service and Repair

Cruise Control Switch: Service and Repair






Cruise Control Combination Switch Removal, Installation, and Test

Removal

There are SRS components located in this area. Review the SRS component locations Locations, and the precautions and procedures Service and Repair, in the SRS before doing repairs or service.

1. Battery Terminal (SRS) - Disconnection





1. Make sure the ignition switch is in LOCK (0).

2. Disconnect and isolate the negative cable and battery sensor (A) from the battery (B).

NOTE: Always disconnect the negative side first.

3. Disconnect the positive cable (C) from the battery.

4. Wait at least 3 minutes before starting work.

2. Driver's Airbag





1. Remove the access panel (A).

2. Disconnect the driver's airbag inflator connector (B) on the cable reel harness.

3. Disconnect the horn switch connector (C).





4. Remove the TORX bolts using a TORX T30 bit.

5. Remove the driver's airbag (A).

3. Steering Wheel Assembly





1. Set the front wheels in the straight ahead position.

2. Disconnect the connector (A).

3. Loosen the steering wheel bolt (B) three turns.





4. Install a commercially available steering wheel puller (A) on the steering wheel (B).

5. Free the steering wheel from the steering column shaft by turning the pressure bolt (C) of the puller.

Note these items when removing the steering wheel:
* Do not tap on the steering wheel or the steering column shaft when removing the steering wheel.
* If you thread the puller bolts (D) into the wheel hub more than five threads, the bolts will hit the cable reel and damage it. To prevent this, install a pair of jam nuts five threads up on each puller bolt.





6. Remove the steering wheel puller.

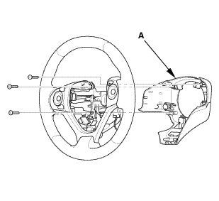
7. Remove the steering wheel (A) from the steering column.

4. Steering Wheel Rear Cover





1. Remove the steering wheel rear cover (A).

5. CRUISE CONTROL COMBINATION SWITCH





1. Remove the cruise control combination switch.

Test

1. CRUISE CONTROL COMBINATION SWITCH - TEST





1. Measure the resistance between cruise control combination switch 12P connector terminal No. 2 and No. 5 according to the table.

If there is no resistance in one or more positions, replace the cruise control combination switch.












2. Check for continuity between cruise control combination switch 12P connector terminal No. 1 and No. 6 according to the table.

If there is no continuity, replace the cruise control combination switch.

Installation

There are SRS components located in this area. Review the SRS component locations Locations, and the precautions and procedures Service and Repair, in the SRS before doing repairs or service.

1. CRUISE CONTROL COMBINATION SWITCH





1. Install the Install the cruise control combination switch.

2. Steering Wheel Rear Cover





1. Install the steering wheel rear cover (A).

3. Steering Wheel Assembly





1. Make sure the front wheels are pointing straight ahead.

2. Center the cable reel (A). Do this by first rotating the cable reel clockwise until it stops.

3. Rotate the cable reel counterclockwise about three full turns. The arrow mark (B) on the cable reel label should point straight up.





4. Position the steering wheel hub (A) so that it engages the pin (B) of the cable reel.

5. Install the steering wheel (C) on to the steering column shaft.

NOTE: Do not tap on the steering wheel or the steering column shaft when installing the steering wheel.





6. Install the steering wheel bolt (A), and tighten it to the specified torque.

7. Connect the connector (B).

8. Make sure the wire harness is routed and fastened properly.

4. Driver's Airbag









NOTE: If you are replacing a deployed driver's airbag, inspect the cable reel for heat damage. If there is any damage, replace the cable reel.

1. Place the driver's airbag (A) in the steering wheel.

2. Tighten the new TORX bolts using a TORX T30 bit.

NOTE: Make sure the clearance (B) between the steering wheel and horn pad is the specified value.





3. Connect the driver's airbag inflator connector (A) on the cable reel harness.

4. Connect the horn switch connector (B).

NOTE: After reconnecting the negative cable to the battery, make sure the horn works properly.

5. Install the access panel (C).

5. Battery Terminal (SRS) - Reconnection





NOTE: If the battery performs abnormally, test the battery.

1. Clean the battery terminals.

2. Connect the positive cable (A) to the battery (B).

NOTE: Always connect the positive side first.

3. Connect the negative cable and battery sensor (C) to the battery.

4. Apply multipurpose grease to the terminals to prevent corrosion.

6. HDS DLC - Connection





1. Connect the HDS to the data link connector (DLC) (A) located under the driver's side of the dashboard.

2. Turn the ignition switch to ON (II).

3. Make sure the HDS communicates with the vehicle. If it does not communicate, go to the DLC circuit troubleshooting.

7. VSA Sensor Neutral Position - Memorization

1. Park the vehicle on a flat and level surface, with the steering wheel in the straight ahead position.

2. Select VSA ADJUSTMENT, then select ALL SENSORS with the HDS, and follow the screen prompts.

NOTE: See the HDS Help menu for specific instructions.

8. Steering Angle Sensor Neutral Position - Clear

1. Select EPS ADJUSTMENT, then select EPS STEERING ANGLE SENSOR VALUE CLEAR and follow the screen prompts on the HDS.

NOTE: See the HDS Help menu for specific instructions.

9. Confirm Proper SRS Operation

Turn the ignition switch to ON (II), and check that the SRS indicator comes on for about 6 seconds and then goes off.