lemon-mirror:
Home >> Honda >> 2010 >> Element 2WD L4-2.4L >> Repair and Diagnosis >> Diagrams >> Electrical Diagrams >> Interior Lighting Module

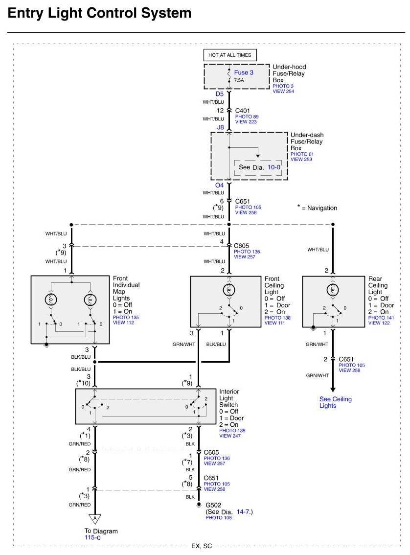
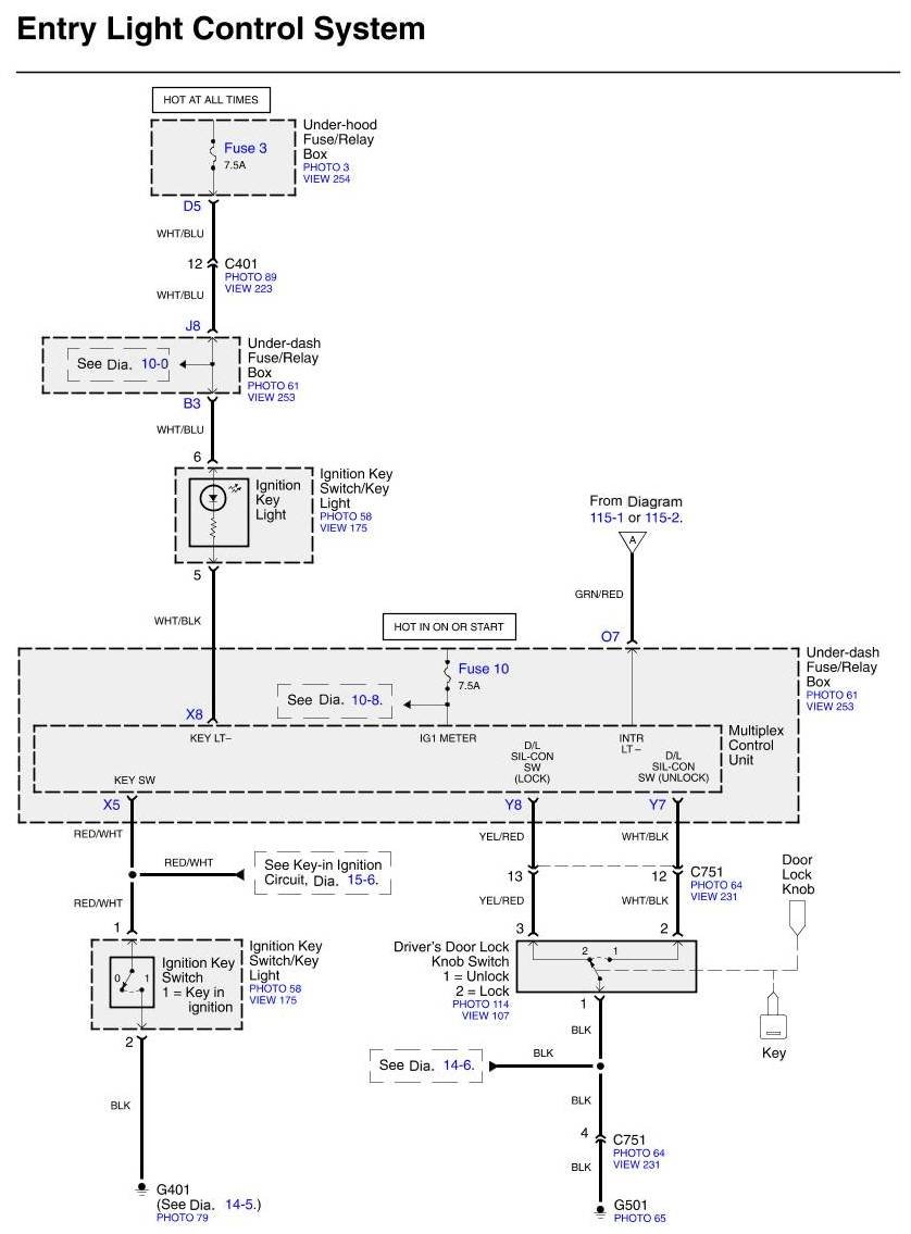
Interior Lighting Module



















Diagrams: Other diagrams referred to by number (See Diagram ##-#, etc.) within these diagrams can be found at Diagrams by Number. Diagrams By Number

Locations: Location photographs (references to PHOTOS) referred to within these diagrams can be found at Locations by Photo Number. Component Locations

Connector Views: Connector terminal views (references to VIEWS) referred to within these diagrams can be found at Connector Views by View Number. Connector Views By View Number