lemon-mirror:
Home >> Geo >> 1997 >> Tracker 4x2 L4-1.6L VIN 6 >> Repair and Diagnosis >> Powertrain Management >> Computers and Control Systems >> Engine Control Module >> Diagrams >> Diagnostic Aids >> General Troubleshooting Procedures >> Basic Knowledge Required

Basic Knowledge Required

Without a basic knowledge of electricity, it will be difficult to use the diagnostic procedures contained in this section. You should understand the basic theory of electricity and know the meaning of voltage, current (Amps) and resistance (Ohms). You should understand what happens in a circuit with an open or a shorted wire. You should be able to read and understand a wiring diagram.
The following four-step troubleshooting procedure is recommended:

Step 1: Check the Problem
Perform a System Check to determine a symptom. Don't waste time fixing part of the problem! Do not begin disassembly or testing until you have narrowed down the possible causes.

Step 2: Read the Electrical Schematic
Study the schematic. Read the Circuit Operation text if you do not understand how the circuit should work. Check circuits that share wiring with the problem circuit. (Shared circuits are shown on Power Distribution, Ground Distribution, Fuse Block Details and Light Switch Details.) Try to operate the shared circuits. If the shared circuits work, then the shared wiring is OK. The cause must be within the wiring used only by the problem circuit. If several circuits fail at the same time, chances are the power (fuse) or ground circuit is faulty.

Step 3: Find the fault and repair
^ Narrow down the possible causes.
^ Use the Troubleshooting Hints.
^ Make the necessary measurements or checks as given in the System Diagnosis.
^ Before replacing a component, check power, signal and ground wires at the component harness connector. If the checks and connections are OK, the most probable cause is component failure.

Step 4: Test the Repair
Repeat the System Check to verify that the fault has been corrected and that no other faults were induced during the repair.

EXAMPLE: A customer brings in a vehicle and says that the HI beams do not work.

Step 1: Perform a System Check on the Headlight Circuit
You may discover that both LO beams operate. In HI, you may notice that the HI Beam Indicator comes ON, but neither HI beam operates.

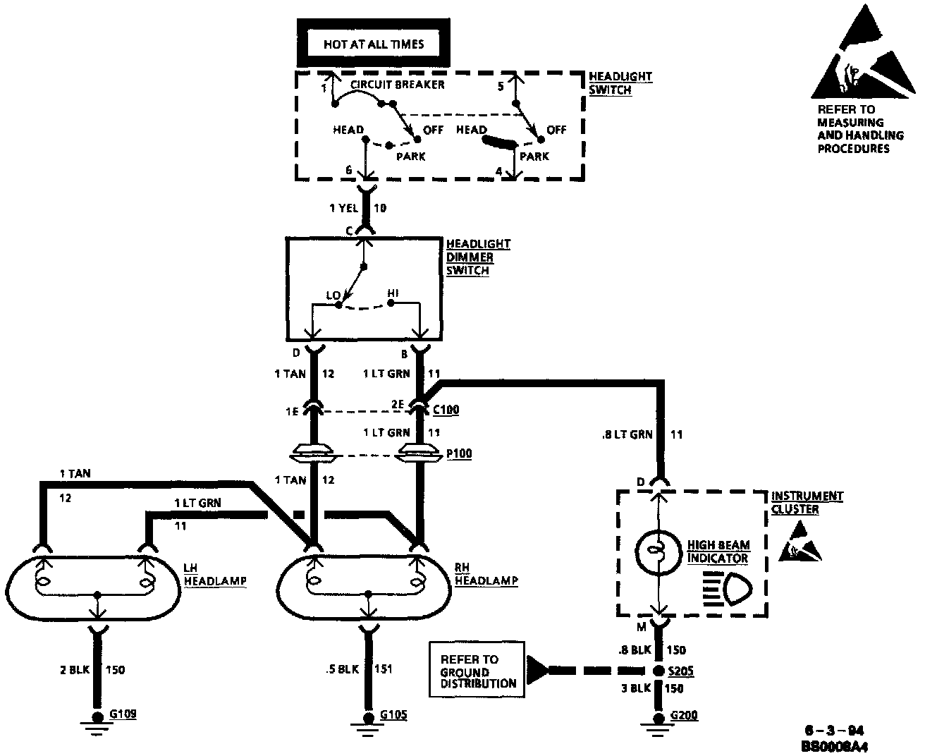
Typical Headlights Schematic:




Step 2: Read the Headlights Electrical Schematic
This is the step that will save time and labor. Remember, it is essential to understand how a circuit should work, before trying to figure out why it doesn't.

After you understand how the circuit should operate, read the schematic again, this time keeping in mind what you have learned by operating the circuit.

Since both LO beams work, you know that the Headlight Switch, the YEL wire, the LO contacts of the Headlight Dimmer Switch, terminal "1E" of C100, the TAN wires and grounds G1O5 and G109 are all good.

Furthermore, since you saw that the HI Beam Indicator came ON when the Headlight Dimmer Switch was moved to HI you know that the HI contacts of the Headlight Dimmer Switch and the LT GRN wire between the Headlight Dimmer Switch and C100 are good.

At this point, you could test for voltage at the RH Headlamp with the Headlight Dimmer Switch in HI. However, it is extremely unlikely that the HI beam filaments have burned out in both headlamps, or that both headlamps connections are bad. The cause must be a bad connection at C100, or a break in the LT GRN wire between C100 and the RH Headlamp.

You have quickly narrowed the possible causes down to one specific area, and have done absolutely no work on the vehicle itself.

Step 3: Find the fault and repair it
Using the Component Location List and the corresponding figure, you can quickly find C100 and the LT GRN wire, locate the exact trouble point and make the repair.

Step 4: Check the repair by performing a System Check on the Headlights Circuit
This, of course, means making sure that both HI beams, both LO beams and the HI Beam Indicator are all working.

Now suppose that the symptoms were different. You may have operated the Headlamps and found that the LO beams were working, but neither the HI beams nor the HI Beam Indicator were working. Looking at the schematic, you might conclude that it is unlikely that both HI beam filaments and the HI Beam Indicator have all burned out at once. The cause is probably the Headlight Dimmer Switch or its connector.