lemon-mirror:
Home >> GMC >> 2012 >> Terrain AWD L4-2.4L >> Repair and Diagnosis >> Diagrams >> Exploded Views >> Transfer Case

Transfer Case




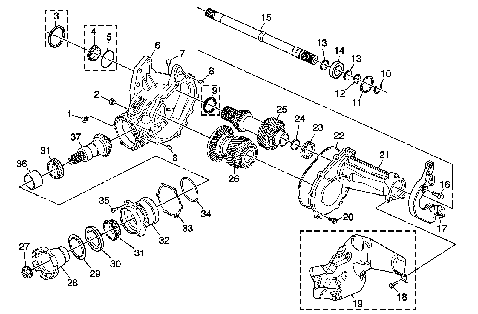
Transfer Case Disassembled View





1 - Transfer Case Drain Plug

2 - Transfer Case Fill Plug

3 - Transfer Case Input Shaft Face Seal - RPO MHC Only

4 - Transfer Case Input Shaft Seal - Left - RPO MH4 Only

5 - Transfer Case O-ring Seal - RPO MH4 Only

6 - Transfer Case - Left

7 - Transfer Case Vent Assembly

8 - Transfer Case Half Locating Pin (Qty: 2)

8 - Transfer Case Half Locating Pin (Qty: 2)

9 - Transfer Case Input Shaft Seal - Left - RPO MHC Only

10 - Half Shaft Retainer

11 - Front Wheel Drive Retainer

12 - O-ring

13 - Front Wheel Drive Intermediate Shaft Bearing Retainer (Qty: 2)

13 - Front Wheel Drive Intermediate Shaft Bearing Retainer (Qty: 2)

14 - Front Wheel Drive Intermediate Shaft Bearing Assembly

15 - Front Wheel Drive Intermediate Shaft

16 - Transfer Case Mounting Bracket Bolt (Qty: 6)

17 - Transfer Case Mounting Bracket

18 - Transfer Case Heat Shield Bolt (Qty: 3) - Model Dependent

19 - Transfer Case Heat Shield - Model Dependent

20 - Transfer Case Half Bolt (Qty: 12)

21 - Transfer Case - Right

22 - Transfer Case Seal

23 - Transfer Case Input Shaft Seal - Right

24 - Front Drive Axle Intermediate Shaft Seal Assembly

25 - Transfer Case Input Shaft

26 - Transfer Case Rear Output Drive Shaft

27 - Transfer Case Rear Output Shaft Nut

28 - Transfer Case Rear Output Shaft Flange

29 - Transfer Case Rear Output Shaft Oil Slinger

30 - Transfer Case Rear Output Shaft Seal

31 - Transfer Case Rear Output Shaft Bearing Assembly (Qty: 2)

31 - Transfer Case Rear Output Shaft Bearing Assembly (Qty: 2)

32 - Transfer Case Rear Output Shaft Housing

33 - Transfer Case Rear Output Shim

34 - Transfer Case Rear Output Shaft Housing Seal O-ring

35 - Transfer Case Rear Output Shaft Housing Bolt (Qty: 6)

36 - Transfer Case Rear Output Shaft Bearing Spacer

37 - Transfer Case Rear Output Shaft