lemon-mirror:
Home >> GMC >> 2011 >> Terrain AWD L4-2.4L >> Repair and Diagnosis >> Diagrams >> Exploded Views >> Transfer Case

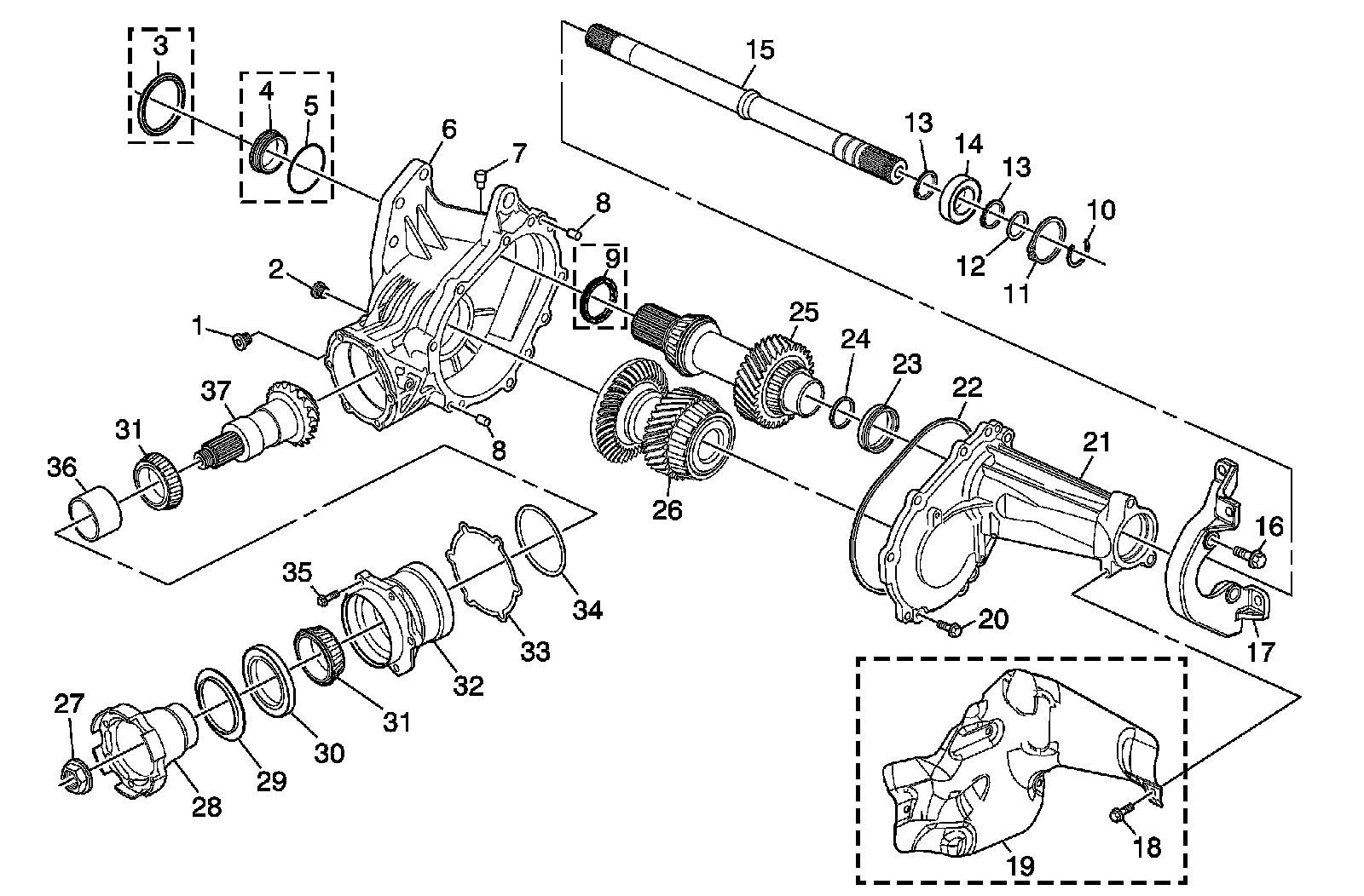
Transfer Case




Transfer Case Disassembled View




1 - Transfer Case Drain Plug
2 - Transfer Case Fill Plug
3 - Transfer Case Input Shaft Face Seal - RPO MHC Only
4 - Transfer Case Input Shaft Seal - Left - RPO MH4 Only
5 - Transfer Case O-ring Seal - RPO MH4 Only
6 - Transfer Case - Left
7 - Transfer Case Vent Assembly
8 - Transfer Case Half Locating Pin (Qty: 2)
8 - Transfer Case Half Locating Pin (Qty: 2)
9 - Transfer Case Input Shaft Seal - Left - RPO MHC Only
10 - Half Shaft Retainer
11 - Front Wheel Drive Retainer
12 - O-ring
13 - Front Wheel Drive Intermediate Shaft Bearing Retainer (Qty: 2)
13 - Front Wheel Drive Intermediate Shaft Bearing Retainer (Qty: 2)
14 - Front Wheel Drive Intermediate Shaft Bearing Assembly
15 - Front Wheel Drive Intermediate Shaft
16 - Transfer Case Mounting Bracket Bolt (Qty: 6)
17 - Transfer Case Mounting Bracket
18 - Transfer Case Heat Shield Bolt (Qty: 3) - Model Dependent
19 - Transfer Case Heat Shield - Model Dependent
20 - Transfer Case Half Bolt (Qty: 12)
21 - Transfer Case - Right
22 - Transfer Case Seal
23 - Transfer Case Input Shaft Seal - Right
24 - Front Drive Axle Intermediate Shaft Seal Assembly
25 - Transfer Case Input Shaft
26 - Transfer Case Rear Output Drive Shaft
27 - Transfer Case Rear Output Shaft Nut
28 - Transfer Case Rear Output Shaft Flange
29 - Transfer Case Rear Output Shaft Oil Slinger
30 - Transfer Case Rear Output Shaft Seal
31 - Transfer Case Rear Output Shaft Bearing Assembly (Qty: 2)
31 - Transfer Case Rear Output Shaft Bearing Assembly (Qty: 2)
32 - Transfer Case Rear Output Shaft Housing
33 - Transfer Case Rear Output Shim
34 - Transfer Case Rear Output Shaft Housing Seal O-ring
35 - Transfer Case Rear Output Shaft Housing Bolt (Qty: 6)
36 - Transfer Case Rear Output Shaft Bearing Spacer
37 - Transfer Case Rear Output Shaft