lemon-mirror:
Home >> GMC >> 2009 >> Acadia FWD V6-3.6L >> Repair and Diagnosis >> Powertrain Management >> Computers and Control Systems >> Engine Control Module >> Locations

Engine Control Module: Locations




Powertrain Component Views

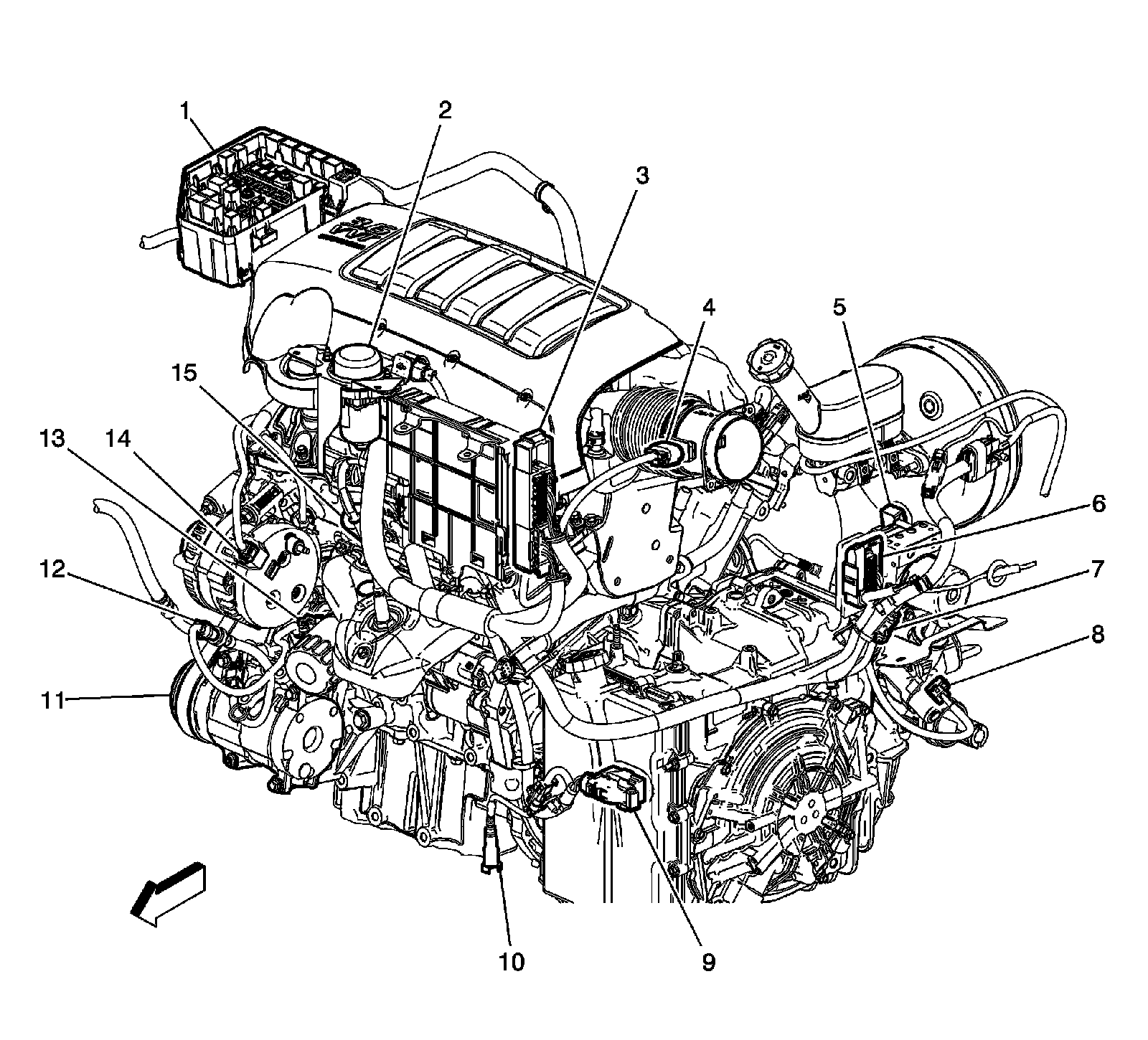
Engine Components (LLT) - Front Left




1 - Fuse Block - Underhood
2 - Brake Booster Pump - Auxiliary
3 - Engine Control Module (ECM)
4 - Mass Air Flow (MAF)/Intake Air Temperature (IAT) Sensor
5 - Brake Booster Vacuum Sensor
6 - Electronic Brake Control Module (EBCM) Connector
7 - Wheel Speed Sensor (WSS) - Left Front Connector
8 - Variable Effort Steering Actuator (NV7) Connector
9 - Automatic Transmission
10 - Heated Oxygen Sensor (HO2S) Bank 2 Sensor 2
11 - A/C Compressor Clutch
12 - A/C Refrigerant Pressure Sensor
13 - Engine Oil Pressure (EOP) Sensor
14 - Generator
15 - Engine Coolant Temperature (ECT) Sensor

Engine Components (LLT) - Right Rear




1 - Ignition Coil 5
2 - Ignition Coil 3
3 - Ignition Coil 1
4 - Throttle Body
5 - Mass Air Flow (MAF)/Intake Air Temperature (IAT) Sensor
6 - Engine Control Module (ECM)
7 - Brake Booster Pump - Auxiliary
8 - Fuse Block - Underhood
9 - Camshaft Position (CMP) Actuator Solenoid - Intake Bank 2
10 - Camshaft Position (CMP) Actuator Solenoid - Exhaust Bank 2
11 - Wheel Speed Sensor (WSS) - Right Front Connector
12 - Camshaft Position (CMP) Sensor - Intake Bank 1
13 - Camshaft Position (CMP) Actuator Solenoid - Intake Bank 1
14 - Camshaft Position (CMP) Actuator Solenoid - Exhaust Bank 1
15 - Camshaft Position (CMP) Sensor - Exhaust Bank 1
16 - Heated Oxygen Sensor (HO2S) Bank 1 Sensor 2 Connector
17 - Knock Sensor (KS) 1
18 - Crankshaft Position (CKP) Sensor
19 - Heated Oxygen Sensor (HO2S) Bank 1 Sensor 1