lemon-mirror:
Home >> GMC >> 2008 >> Yukon 2WD V8-5.3L >> Repair and Diagnosis >> Diagrams >> Components >> Instrument Panel/Center Console Component Views

Instrument Panel/Center Console Component Views



Instrument Panel/Center Console Component Views

Behind the I/P Components




1 - I/P Trim
2 - Fuse Block - I/P
3 - Body Control Module (BCM)
4 - Speaker - Subwoofer (UQA)
5 - Vehicle Communication Interface Module (VCIM) (UE1)
6 - Digital Radio Receiver (U2K)

Instrument Panel Harness Component (HP2)




1 - Serial Data Gateway (SDG) Module

Behind the Right Side of the I/P Components




1 - Air Temperature Actuator - Right
2 - Recirculation Actuator
3 - Junction Block - Right I/P X4
4 - G200
5 - Blower Motor
6 - Air Temperature Sensor - Lower Right (CJ2)
7 - Air Temperature Actuator - Left
8 - Blower Motor Control Module
9 - Air Temperature Sensor - Lower Left (CJ2)
10 - Mode Actuator

Front of the I/P Components (X88/Z88)

Front of the I/P (Except Z75):




1 - Turn Signal Multifunction Switch
2 - Inflatable Restraint Steering Wheel Module Coil
3 - Instrument Panel Cluster (IPC)
4 - Tow/Haul Switch
5 - Driver Information Center (DIC) Switch
6 - Ambient Light/Sunload Sensor Assembly (CJ2) or Ambient Light Sensor (CJ3)
7 - HVAC Control Module
8 - Auxiliary Power Outlet - Front 2
9 - I/P Multifunction Switch Assembly
10 - Auxiliary Power Outlet - Front 1
11 - Radio
12 - Transfer Case Shift Control Switch (NP8)
13 - Headlamp and Panel Dimmer Switch

Front of the I/P Components (Z75)




1 - Instrument Panel Cluster (IPC)
2 - Driver Information Center (DIC) Switch
3 - Ambient Light/Sunload Sensor Assembly (CJ2)
4 - Speaker - Center (UQS)
5 - Analog Clock
6 - Radio
7 - Traction Control/Rear Object Detection Switch
8 - HVAC Control Module
9 - I/P Multifunction Switch Assembly
10 - Auxiliary Power Outlet - Front 1
11 - Noise Compensation Microphone (+UQ/Y91 +UQA)
12 - Transfer Case Shift Control Switch (NP8)
13 - Fuse Block - I/P
14 - Headlamp and Panel Dimmer Switch

Top of the I/P Components




1 - I/P Trim
2 - Navigation Antenna Module (U3U/U3R/UVB)

Top of the I/P Components (CJ2)




1 - Air Temperature Sensor - Upper Left
2 - Air Temperature Sensor - Upper Right

Right Side of the I/P Components




1 - I/P Trim
2 - Junction Block - Right I/P

Below the Left Side of the I/P Components (JF4)




1 - Electronic Adjustable Pedal Assembly (JF4)
2 - Stop Lamp Switch
3 - Accelerator Pedal Position (APP) Sensor

Below the Left Side of the I/P Components (-JF4)




1 - Stop Lamp Switch
2 - Accelerator Pedal Position (APP) Sensor

Below the Left Side of the I/P Components - 1 of 2

Below the I/P:




1 - I/P Trim
2 - I/P Cluster Trim
3 - Floor Panel
4 - Junction Block - Left I/P
5 - Body Control Module (BCM)
6 - Transfer Case Shift Control Module (NP8)
7 - Fuse Block - I/P

Below the Left Side of the I/P Components - 2 of 2




1 - Park Brake Release
2 - Park Brake Switch
3 - Dash Panel
4 - Park Brake Lever

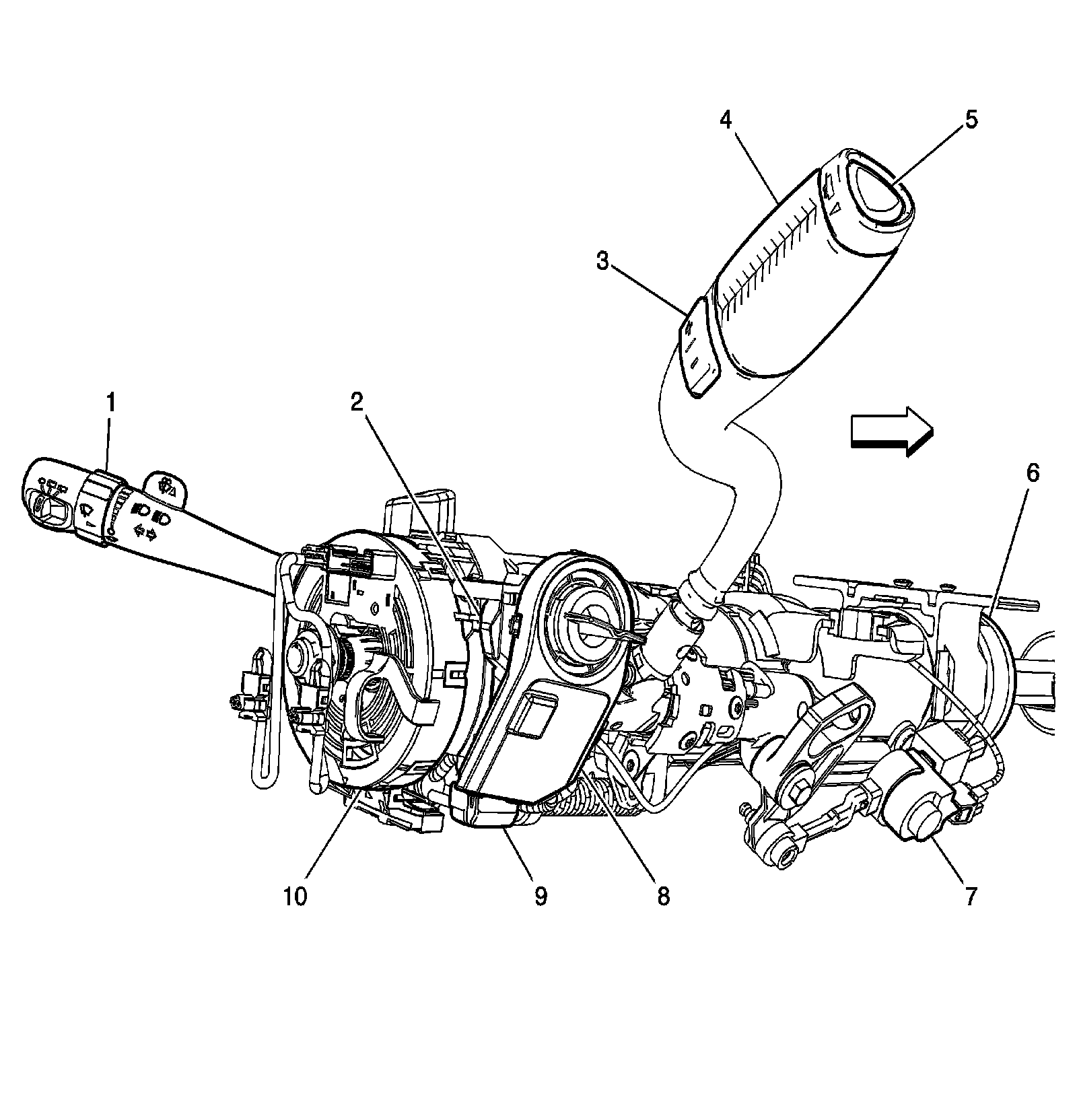
Steering Column Components




1 - Turn Signal Multifunction Switch
2 - Ignition Lock Cylinder
3 - Driver Shift Request Switch
4 - Automatic Transmission Shift Lever
5 - Tow/Haul Switch
6 - Steering Angle Sensor
7 - A/T Shift Lock Control Solenoid
8 - Theft Deterrent Control Module
9 - Ignition Switch
10 - Inflatable Restraint Steering Wheel Module Coil

Steering Wheel Components

Steering Wheel Components:




1 - Heated Steering Wheel Control Module (KA9)
2 - Horn Switch
3 - Steering Wheel Control Switch Assembly - Right (UK3)
4 - Horn Switch
5 - Steering Wheel Control Switch Assembly - Left (K34/KA9)

Console Components (D07) - 1 of 2




1 - Auxiliary Power Outlet - Front 1 (Z75)
2 - Auxiliary Power Outlet - Bin
3 - Rear Seat Audio (RSA) Controller (UK6)
4 - Auxiliary Power Outlet - Console
5 - Audio/Video Adapter (U42)
6 - Audio Amplifier (UQA/UQS)

Console Components (D07) - 2 of 2




1 - Speaker - Subwoofer (UQS)
2 - Inflatable Restraint Vehicle Rollover Sensor (ASF)
3 - Console
4 - Inflatable Restraint Sensing and Diagnostic Module (SDM)