lemon-mirror:
Home >> GMC >> 2007 >> Canyon 2WD L5-3.7L >> Repair and Diagnosis >> Powertrain Management >> Computers and Control Systems >> Knock Sensor >> Service and Repair >> Knock Sensor 1 Replacement

Knock Sensor 1 Replacement



Knock Sensor 1 Replacement

Removal Procedure

1. Raise and support the vehicle. Refer to Vehicle Lifting.




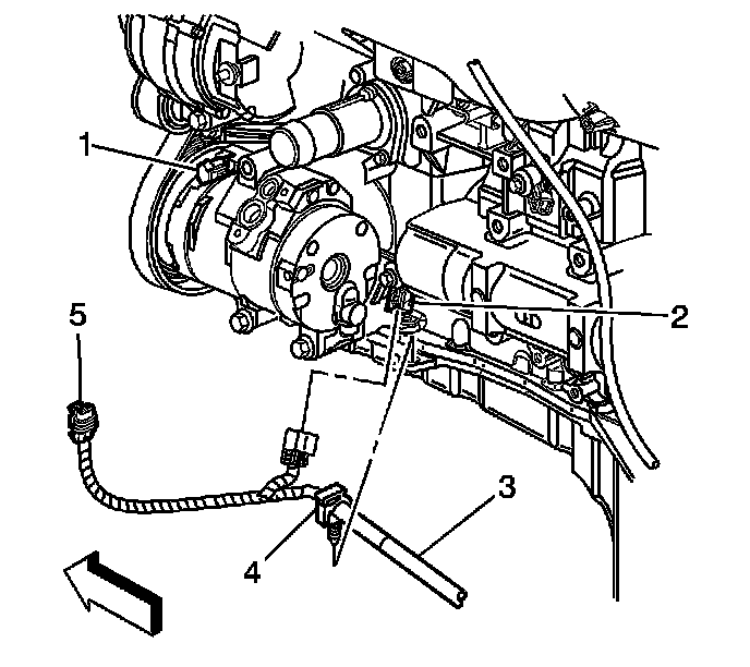
2. Disconnect the engine wiring harness electrical connector from the KS (2).
3. Remove the KS retaining bolt.
4. Remove the KS (2) from the engine block.

Installation Procedure






Notice: Refer to Fastener Notice.

1. Install the KS (2) and the retaining bolt to the engine block, positioning the electrical terminals down.

Tighten the knock sensor (KS) bolt to 25 N.m (18 lb ft).

2. Connect the engine wiring harness electrical connector to the KS (2).
3. Lower the vehicle.