lemon-mirror:
Home >> GMC >> 1991 >> Syclone V6-262 4.3L Turbo >> Repair and Diagnosis >> Powertrain Management >> Computers and Control Systems >> Shift Light >> Testing and Inspection

Shift Light: Testing and Inspection

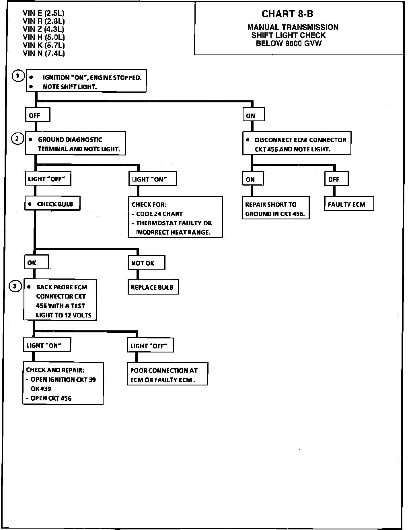
Chart C-8B - Manual Transmission Shift Light Check (Below 8500 GVW):




Wiring Diagram For Chart C-8B - Manual Transmission Shift Light Check (Below 8500 GVW):





MANUAL TRANS. SHIFT LIGHT CHECK (CHART C-8B)

CIRCUIT DESCRIPTION:

The ECM uses information from the following inputs to control the shift light:

^ Coolant temperature
^ TPS
^ VSS
^ RPM

The ECM uses the measured rpm and the vehicle speed to calculate what gear the vehicle is in. It's this calculation that determines when the shift light should be turned on.



TEST DESCRIPTION: Numbers below refer to circled numbers on the diagnostic chart.

1. This should not turn "ON" the shift light. If the light "ON", there is a short to ground in CKT 456 wiring, or a fault in the ECM.



2. This should turn "ON" the shift light.

3. This checks for an open in the shift light circuit, or a faulty ECM.