lemon-mirror:
Home >> GMC >> 1991 >> Syclone V6-262 4.3L Turbo >> Repair and Diagnosis >> Heating and Air Conditioning >> Compressor HVAC >> Service and Repair >> Compressor Replacement

Compressor Replacement

Compressor Mounting:




Compressor Replacement:






REMOVE OR DISCONNECT

1. Negative (-) battery cable.

- Drain radiator.

2. Refrigerant from the system.

3. Charge air cooler.

4. Bolt (5).

5. Washer (4).

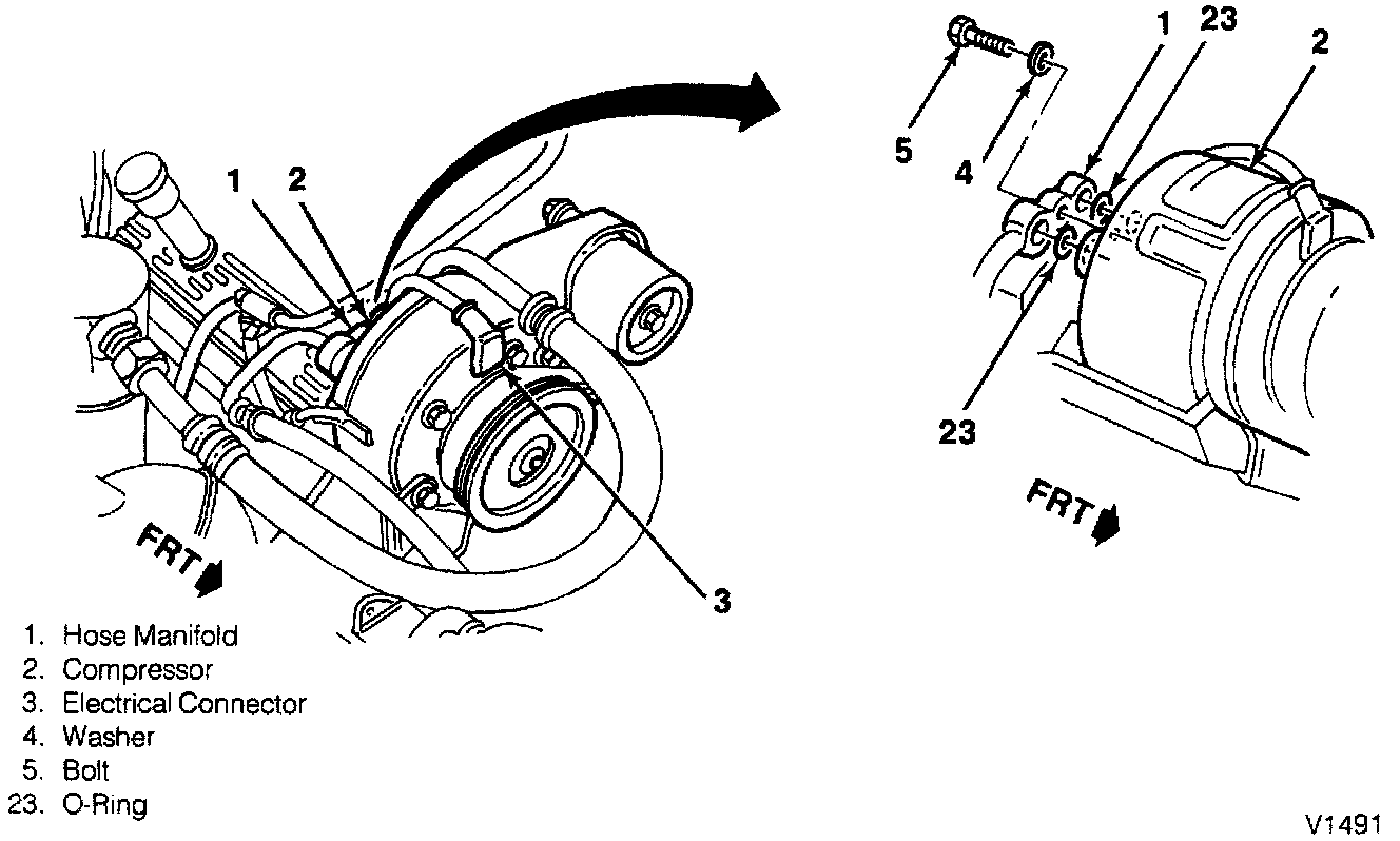
6. Hose manifold (1).

- Discard O-rings (23).

7. Electrical connector (3).

8. Drive belt from compressor.

9. Nuts (18) holding turbo water return pipe bracket (22) and compressor bracket (19) to upper compressor mounting bolts (6).

10. Nut (21).

11. Bolt (20).

12. Compressor bracket (19) from upper compressor mounting bolt (6).

- Loosen turbo water return pipe fitting at turbocharger (8) and pull turbo water return pipe bracket (22) off upper compressor mounting bolt (6).

13. Nuts (10) from upper and lower compressor mounting bolts (6 and 9).

14. Upper and lower compressor mounting bolts (6 and 9).

15. Compressor (2).


INSTALL OR CONNECT

NOTICE: For steps 3 and 15 refer to "Fasteners" under "Vehicle Damage Warnings."

1. Compressor (2) in mounting bracket (11).

2. Upper and lower compressor mounting bolts (6 and 9).

NOTE: To install upper compressor mounting bolts (6), the flat on the "D" shaped bolt head flange must first be positioned to clear the compressor clutch and then be repositioned to index against the anti-rotation lug on mounting bracket (11)so that bolt head will seat flush and not spin when nut (10) is driven.

3. Nuts (10) to upper and lower compressor mounting bolts (6 and 9).

- Tighten nuts (10) to 33 Nm (24 ft. lbs.).


4. Turbo water return pipe bracket (22) onto upper compressor mounting bolt (6).

5. Turbo water return pipe fitting at turbocharger(s).

6. Compressor bracket (19) to upper compressor mounting bolt (6).

7. Bolt (20).

8. Nut (21).

9. Nuts (18) holding turbo water return pipe bracket (22) and compressor bracket (19) to upper compressor mounting bolts (6).

10. Drive belt to compressor.

11. Electrical connector (3).

12. O-rings (23) to hose manifold (1).


IMPORTANT: Oval cross-section O-rings (23) have been released to provide more effective sealing of the refrigerant line connections at the compressor rear head. New oval cross-section O-rings (23) should be used when installing the refrigerant hose manifold (1) to the compressor (2). The cavities for the O-rings (23) should be lubricated with clean refrigerant oil and the O-rings (23) should be pressed into place with a tool that will not damage the O-ring (23). A thin, smooth plastic rod with no sharp edges or points is an ideal tool for this purpose.

13. Hose manifold (1).

14. Washer (4).

15. Bolt(S).

- Tighten bolt (5) to 34 Nm (25 ft. lbs.).


16. Charge air cooler.

17. Refrigerant to the system and perform a leak test.

- Fill radiator.

18. Negative (-) battery cable.