lemon-mirror:
Home >> Ford >> 2011 >> Mustang V8-5.4L SC >> Repair and Diagnosis >> Specifications >> Mechanical Specifications >> Engine >> Cylinder Head Assembly

Cylinder Head Assembly




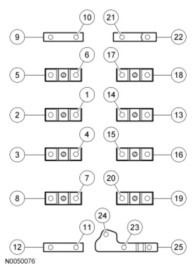
RH cylinder head

Tighten the new cylinder head bolts in 5 stages in the sequence shown.
Stage 1: Tighten to 20 Nm (177 lb-in).
Stage 2: Tighten to 50 Nm (37 lb-ft).
Stage 3: Tighten to 80 Nm (59 lb-ft).
Stage 4: Tighten an additional 90 degrees.
Stage 5: Tighten an additional 90 degrees.







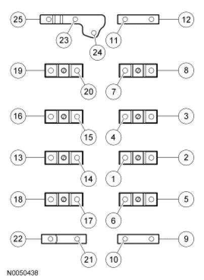
LH cylinder head

Tighten the new cylinder head bolts in 5 stages in the sequence shown.
Stage 1: Tighten to 20 Nm (177 lb-in).
Stage 2: Tighten to 50 Nm (37 lb-ft).
Stage 3: Tighten to 80 Nm (59 lb-ft).
Stage 4: Tighten an additional 90 degrees.
Stage 5: Tighten an additional 90 degrees.










Bolt Re-usability

NOTICE: The cylinder head bolts must be discarded and new bolts must be installed. They are a tighten-to-yield design and cannot be reused.





Surface Variation -- Head-to-Block, Head-to-Manifolds and Surface Variation -- Warpage














a Time required for the plunger to leak down 1.6 mm of travel with 222 N force and leak-down fluid in the lash adjuster.


Camshaft Bearing Cap





LH

Install the bearing cap bolts and tighten in the sequence shown to 10 Nm (89 lb-in).











RH

Install the bearing cap bolts and tighten in the sequence shown to 10 Nm (89 lb-in).







Intake Manifold Specifications

Exhaust Manifold Specifications

Camshaft Gear/Sprocket Torque Specifications