lemon-mirror:
Home >> Ford >> 2011 >> Explorer FWD V6-3.5L >> Repair and Diagnosis >> Powertrain Management >> Computers and Control Systems >> Information Bus >> Description and Operation >> Module Communications Network

Module Communications Network




Module Communications Network

Overview

Communication Network

Multiplexing is a method of sending 2 or more signals simultaneously over a single circuit. Multiplexing allows 2 or more electronic modules (nodes) to communicate over a twisted wire pair [data (+) and data (-)] network. The information or messages that can be communicated on these wires consists of commands, status or data. The advantage of using multiplexing is to reduce the weight of the vehicle by reducing the number of redundant components and electrical wiring.

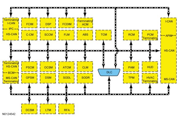
The vehicle has 3 module communication networks connected to the DLC (Data Link Connector), located under the instrument panel. The communication networks are:
- HS-CAN (High Speed Controller Area Network)
- MS-CAN (Medium Speed Controller Area Network)
- I-CAN (Infotainment Controller Area Network)

System Operation

System Diagram

Network Topology





Module Network Chart






Network Termination

The CAN (Controller Area Network) uses network termination to improve communication reliability. Termination modules are located at both ends of the network. As network messages are broadcast in the form of voltage signals, the network voltage signals are stabilized by the termination resistors.

Each termination module has an internal 120 ohm resistor that bridges across the positive and negative bus connection. With two 120 ohm resistors located in a parallel circuit configuration, the total network impedance, or total resistance, is 60 ohms.

Network termination improves bus message reliability by:
- stabilizing bus voltage.
- eliminating electrical interference.

Gateway Module

The IPC (Instrument Panel Cluster) and BCM (Body Control Module) are gateway modules. The IPC (Instrument Panel Cluster) translates messages on the HS-CAN (High Speed Controller Area Network) to the I-CAN (Infotainment Controller Area Network) and vice versa. The BCM (Body Control Module) translates messages on the HS-CAN (High Speed Controller Area Network) to the MS-CAN (Medium Speed Controller Area Network) and vice versa. This allows a message to be distributed throughout all three networks.

The IPC (Instrument Panel Cluster) and the BCM (Body Control Module) are the only modules on this vehicle that have this ability.

High Speed Controller Area Network (HS-CAN)

The HS-CAN (High Speed Controller Area Network) operates at a maximum data transfer speed of 500 Kbps and is designed for real time powertrain information transfer and control.

Modules on the HS-CAN (High Speed Controller Area Network) communicate using bussed messages. The HS-CAN (High Speed Controller Area Network) uses an unshielded twisted pair cable, data bus (+) and data bus (-) circuits. In addition to scan tool communication, the HS-CAN (High Speed Controller Area Network) allows sharing of information between all modules on the network.

Medium Speed Controller Area Network (MS-CAN)

The MS-CAN (Medium Speed Controller Area Network) operates at a maximum data transfer speed of 125 Kbps and is designed for general information transfer.

Modules on the MS-CAN (Medium Speed Controller Area Network) communicate using bussed messages. The MS-CAN (Medium Speed Controller Area Network) uses an unshielded twisted pair cable, data bus (+) and data bus (-) circuits. In addition to scan tool communication, the MS-CAN (Medium Speed Controller Area Network) allows sharing of information between all modules on the network.

Infotainment Controller Area Network (I-CAN)

The I-CAN (Infotainment Controller Area Network) operates at a maximum data transfer speed of 500 Kbps and is designed for real time audio and multimedia information transfer and control.

Modules on the I-CAN (Infotainment Controller Area Network) communicate using bussed messages. I-CAN (Infotainment Controller Area Network) uses an unshielded twisted pair cable, data bus (+) and data bus (-) circuits. In addition to scan tool communication, the I-CAN (Infotainment Controller Area Network) allows sharing of information between all modules on the network.

Controller Area Network (CAN) Fault Tolerance

NOTE: The oscilloscope traces shown are from the IDS (Integrated Diagnostic System) oscilloscope taken using the IDS (Integrated Diagnostic System) pre-configured CAN (Controller Area Network) settings. The traces are for both data (+) and data (-) taken simultaneously (2-channel) at a sample rate of 1 mega-sample per second (1MS/s) or greater.

Normal Operation





The data (+) and data (-) circuits are each regulated to approximately 2.5 volts during neutral or rested network traffic. As messages are sent on the data (+) circuit, voltage is increased by approximately 1.0 volt. Inversely, the data (-) circuit is reduced by approximately 1.0 volt when a message is sent.

Successful communication of a message can usually be identified by the slight spike at the end of a message transmission. Any signals that are significantly different than the normal CAN (Controller Area Network) waveform may cause network DTCs (Diagnostic Trouble Codes) (U-codes) to set or may cause a complete network outage.

CAN (Controller Area Network) Circuits Shorted Together





In the event the data (+) and data (-) circuits become shorted together, the signal stays at base voltage (2.5V) continuously and all communication capabilities are lost.

CAN (Controller Area Network) (+) Circuit Shorted To Ground





In the event the data (+) circuit becomes shorted to ground, both the data (+) and data (-) circuits are pulled low (0V) and all communication capabilities are lost.

CAN (Controller Area Network) (-) Circuit Shorted To Ground





In the event the data (-) circuit becomes shorted to ground, the data (-) circuit is pulled low (0V) and the data (+) circuit reaches near-normal peak voltage (3.0V) during communication but falls to 0V instead of normal base voltage (2.5V). Communication may continue but at a degraded level.

CAN (Controller Area Network) (+) Circuit Shorted To Battery Voltage





In the event the data (+) circuit becomes shorted to battery voltage, the data (+) circuit is pulled high (12V) and the data (-) circuit falls to abnormally high voltage (above 5V) during communication and reaches battery voltage (12V) for peak voltage. Communication may continue but at a degraded level.

CAN (Controller Area Network) (-) Circuit Shorted To Battery Voltage





In the event the data (-) circuit becomes shorted to battery voltage, both the data (+) and data (-) circuits are pulled high (12V) and all communication capabilities are lost.

CAN (Controller Area Network) Circuit Signal Corruption





Rhythmic oscillations, inductive spikes or random interference can corrupt the network communications. The corruption signal source may be outside electrical interference such as motors or solenoids or internal interference generated from a module on the network. In some cases, an open in either the data (+) or data (-) circuit to a network module may cause the module to emit interference on the one circuit which is still connected. The trace shown is an example of a "sawtooth" pattern transmitted from a module with one open network circuit.

Other corruptions may be present when a module is intermittently powered up and down. The module on power up may initiate communication out of sync with other modules on the network causing momentary communication outages.

Controller Area Network (CAN) Multiplex Messages

Communication Message Chart