lemon-mirror:
Home >> Ford >> 2010 >> Taurus FWD V6-3.5L >> Repair and Diagnosis >> Diagrams >> Exploded Views >> Utility Storage Compartment

Utility Storage Compartment




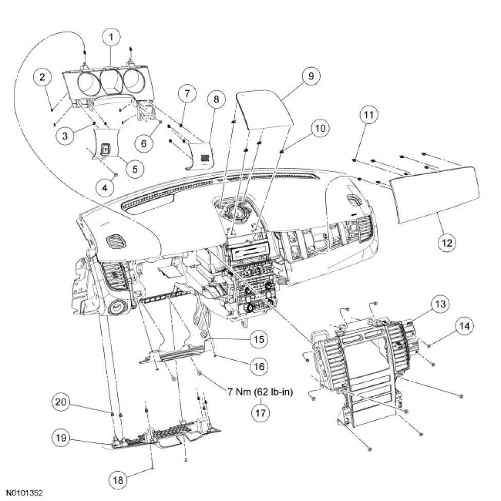
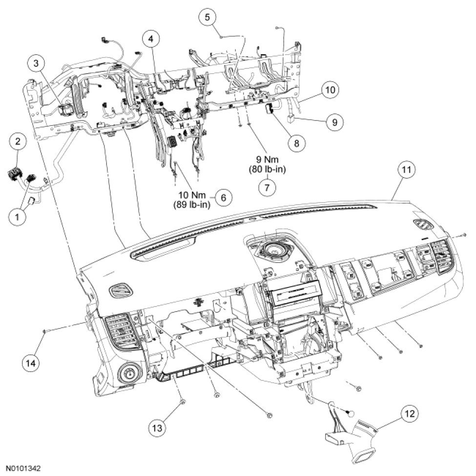
Instrument Panel - Exploded View

Instrument Panel Trim Panel and Fasteners









Instrument Panel Finish and Trim Panels









Instrument Panel Upper Section









Glove Compartment