lemon-mirror:
Home >> Ford >> 2004 >> Excursion 2WD V10-6.8L VIN S >> Repair and Diagnosis >> Powertrain Management >> Computers and Control Systems >> Testing and Inspection >> Pinpoint Tests >> Test B: Powertrain Control Module PCM Power Relay

Test B: Powertrain Control Module PCM Power Relay



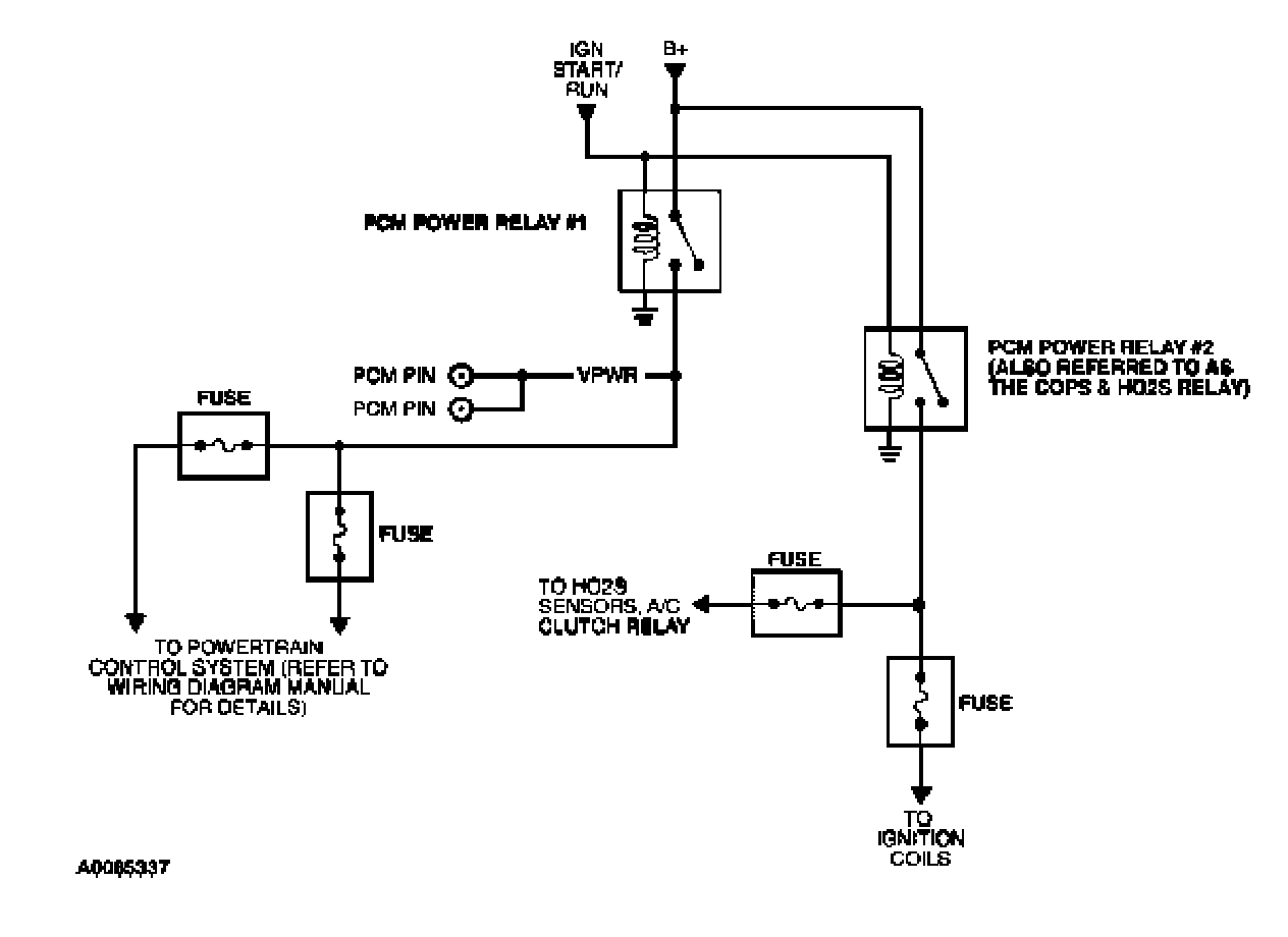
PINPOINT TEST B: POWERTRAIN CONTROL MODULE PCM POWER RELAY

B Introduction 1 Of 4:





B Introduction 2 Of 4:





B Introduction 3 Of 4:





B Introduction 4 Of 4:





B1:





B2 - B3:





B4:





B5:





B6 - B7:





B8: