lemon-mirror:
Home >> Ford >> 1995 >> Windstar V6-232 3.8L >> Repair and Diagnosis >> Diagrams >> Electrical Diagrams >> General Module

General Module

Generic Electronic Module (Part 1 Of 4):




Generic Electronic Module (Part 2 Of 4):




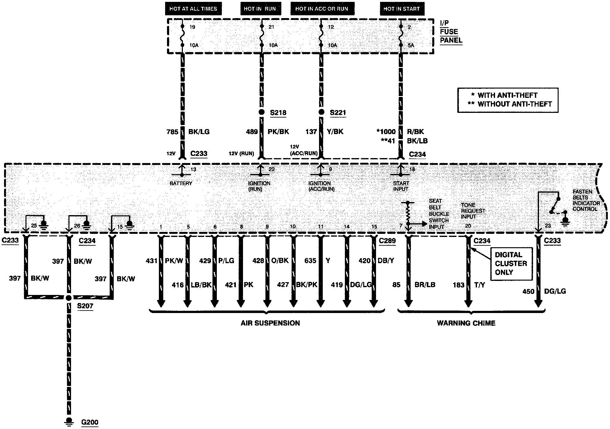
Generic Electronic Module (Part 3 Of 4):




Generic Electronic Module (Part 4 Of 4):