lemon-mirror:
Home >> Chrysler >> 2008 >> Crossfire V6-3.2L >> Repair and Diagnosis >> Body and Frame >> Body Control Systems >> Testing and Inspection

Body Control Systems: Testing and Inspection







* REAR SPOILER INOPERATIVE









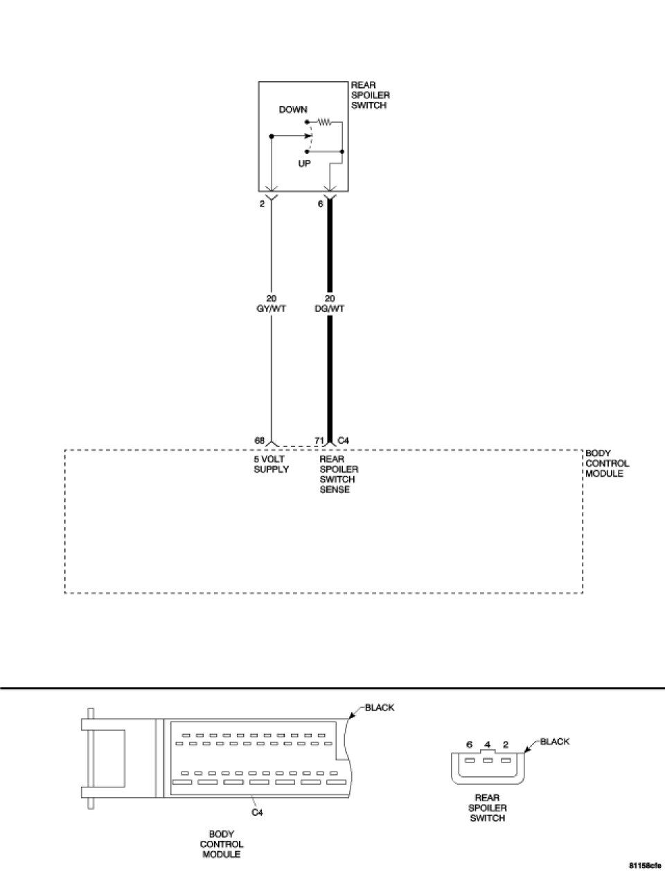
For a complete Body Control Module Circuit Diagram, Schematics and Diagrams.

Diagnostic Test

1. REAR SPOILER SWITCH
Turn the ignition off.
Disconnect the BCM C4 harness connector.

NOTE: Check connectors - Clean/repair as necessary.

Press and hold the Rear Spoiler Switch in the direction to raise the Rear Spoiler.
Measure the resistance between ground and the Rear Spoiler Switch Sense at the BCM C4 harness connector.
Is the resistance below 5.0 ohms?

Yes

- Go to 4

No

- Go to 2

2. OPEN REAR SPOILER SWITCH SENSE CIRCUIT




With the ignition off.
Disconnect the Rear Spoiler Switch harness connector.

NOTE: Check connectors - Clean/repair as necessary.

Measure the resistance of the Rear Spoiler Switch Sense circuit from the BCM C4 harness connector to the Rear Spoiler Switch harness connector.
Is the resistance below 5.0 ohms?

Yes

- Go to 3

No

- Repair the Rear Spoiler Switch Sense circuit for an open.
- Perform REAR SPOILER VERIFICATION TEST. Rear Spoiler Verification Test

3. REAR SPOILER SWITCH SENSE CIRCUIT GROUND CIRCUIT
With the ignition off.
Measure the resistance between ground and the Rear Spoiler Switch Ground circuit at the Rear Spoiler Switch harness connector.
Is the resistance below 5.0 ohms?

Yes

- Replace the Rear Spoiler Switch.
- Perform REAR SPOILER VERIFICATION TEST. Rear Spoiler Verification Test

No

- Repair the Rear Spoiler Switch Ground circuit for an open.

4. REAR SPOILER SWITCH
With the ignition off.
Press and hold the Rear Spoiler Switch in the direction to lower the Rear Spoiler.
Measure the resistance between ground and the Rear Spoiler Switch Sense at the BCM C4 harness connector.
Is the resistance between 190.0 - 210.0 ohms?

Yes

- Replace the Body Control Module.Body Control Module - Removal.
- Perform REAR SPOILER VERIFICATION TEST. Rear Spoiler Verification Test

No

- Replace the Rear Spoiler Switch.
- Perform REAR SPOILER VERIFICATION TEST. Rear Spoiler Verification Test