lemon-mirror:
Home >> Chrysler >> 2005 >> Crossfire V6-3.2L VIN L >> Repair and Diagnosis >> Powertrain Management >> Computers and Control Systems >> Relays and Modules - Computers and Control Systems >> Body Control Module >> Testing and Inspection

Body Control Module: Testing and Inspection

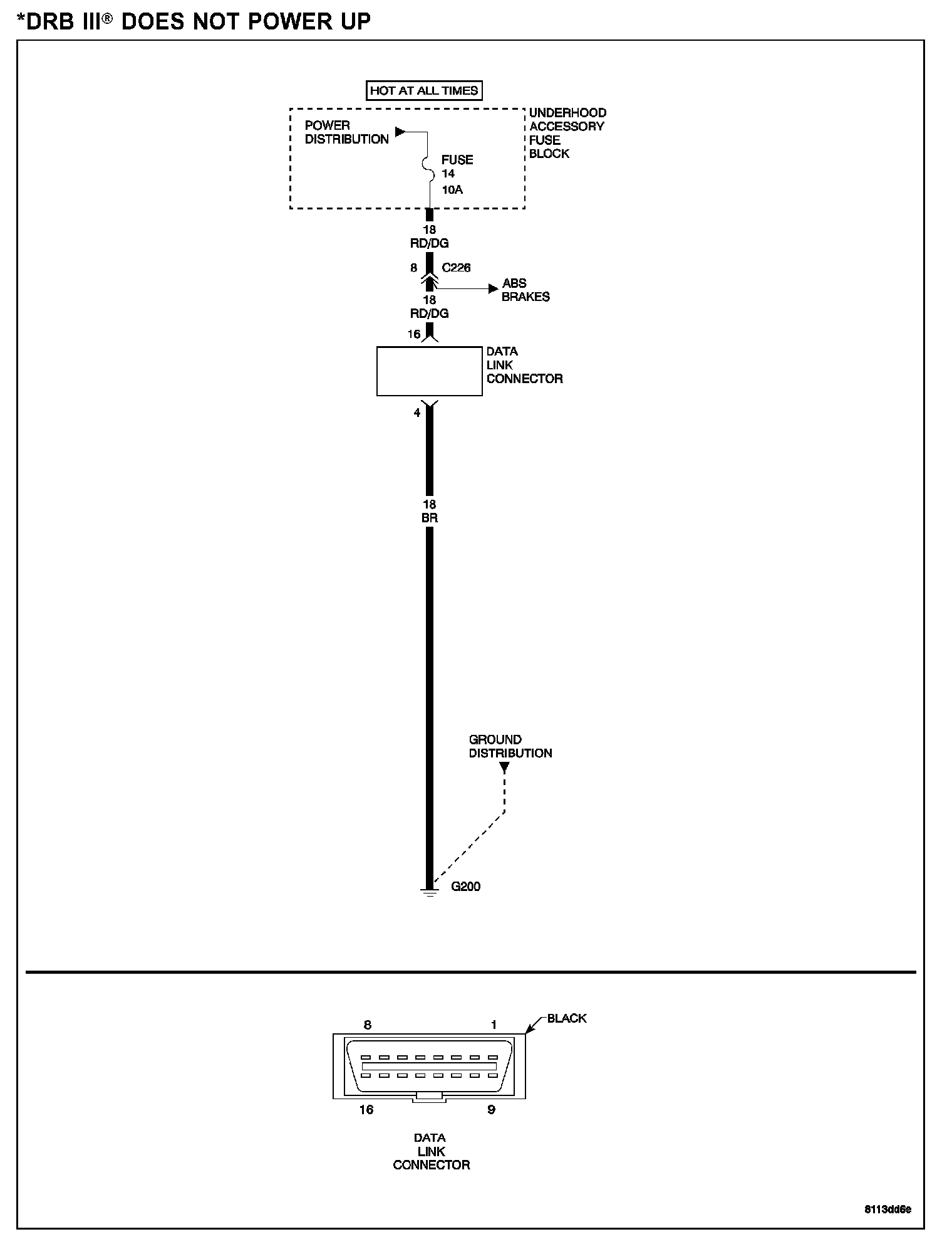
DRB III(R) DOES NOT POWER Up

DRBIII(R) Does Not Power Up:




POSSIBLE CAUSES
- Fused B(+) circuit open
- Ground circuit open.

DIAGNOSTIC TEST

1. MEASURE THE VOLTAGE OF THE DLC POWER CIRCUIT





NOTE: If the LEDs do not light or no sound is emitted at start up, check for loose cable connections or a bad cable. Check the vehicle battery voltage (data link 16-way connector cavity 16). A minimum of 11 volts is required to adequately power the DRB III(R). Check for a proper ground at DLC cavity 4. If all connections. are proper between the DRB III(R) and the vehicle or other devices and the vehicle battery is fully charged, an inoperative DRB III(R) may be the result of a faulty cable.

Turn the ignition off.
Measure the voltage of the Fused B(+) circuit at cavity 16 of the Data Link Connector.

Q: Is the voltage above 11 volts?

YES: Go to 2
NO: System voltage must be above 11 volts. Check Fuse 14 in the Underhood Accessory Fuse Block. Repair the voltage concern as necessary. Perform BODY VERIFICATION TEST. Body Verification Test

2. MEASURE THE RESISTANCE OF THE DLC GROUND CIRCUIT




Measure the resistance between ground the Ground circuit at cavity 4 of the Data Link Connector.

Q: Is the resistance below 5.0 ohms?

YES: Inspect the DRB III(R) for a possible malfunction. Perform BODY VERIFICATION TEST. Body Verification Test
NO: Repair the DLC Ground circuit for an open. Perform BODY VERIFICATION TEST. Body Verification Test