lemon-mirror:
Home >> Chrysler >> 2004 >> Intrepid (CANADA) V6-2.7L >> Repair and Diagnosis >> Powertrain Management >> Computers and Control Systems >> Body Control Module >> Diagrams >> Electrical Diagrams >> System Schematic

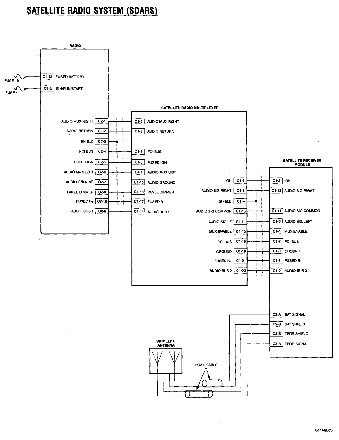
System Schematic

Satellite Radio System (SDARS):