lemon-mirror:
Home >> Chevrolet >> 2012 >> Express 2500 V8-4.8L >> Repair and Diagnosis >> Powertrain Management >> Computers and Control Systems >> Camshaft Position Sensor >> Service and Repair

Camshaft Position Sensor: Service and Repair




Camshaft Position Sensor Replacement

Removal Procedure





Note:
Clean the area around the camshaft position (CMP) sensor before removal in order to prevent debris from entering the engine.

1. Raise and support the vehicle. Refer to Lifting and Jacking the Vehicle Service and Repair.

2. Disconnect the engine wiring harness electrical connector (1) from the CMP sensor wire harness.





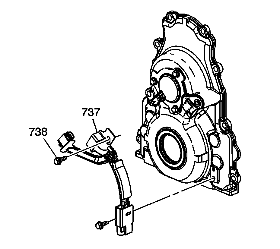
3. Remove the 3 CMP sensor wire harness bolts (738).

4. Disconnect the CMP sensor wire harness electrical connectors from the CMP sensor and the CMP actuator magnet.

5. Remove the CMP sensor wire harness (737).





6. Remove the CMP sensor (703) and O-ring seal (704).

Installation Procedure





1. Inspect the CMP O-ring seal for cuts or damage. If the seal is not cut or damaged, it may be used again.

2. Lubricate the O-ring seal with clean engine oil.

3. Install the O-ring seal (704) onto the sensor.

4. Instal the CMP sensor (703) to the front cover.





5. Install the CMP sensor wire harness (737).

6. Connect the CMP sensor wire harness electrical connectors to the CMP sensor and the CMP actuator magnet.

Caution:
Refer to Fastener Caution Fastener Caution.

7. Install the 3 CMP sensor wire harness bolts (738).

Tighten the bolts to 12 Nm (106 lb in).





8. Connect the engine wiring harness electrical connector (1) to the CMP sensor wire harness.

9. Lower the vehicle.