lemon-mirror:
Home >> Chevrolet >> 2012 >> Corvette V8-7.0L >> Repair and Diagnosis >> Heating and Air Conditioning >> Control Module HVAC >> Locations >> HVAC Control Module >> Instrument Panel and Center Console Components

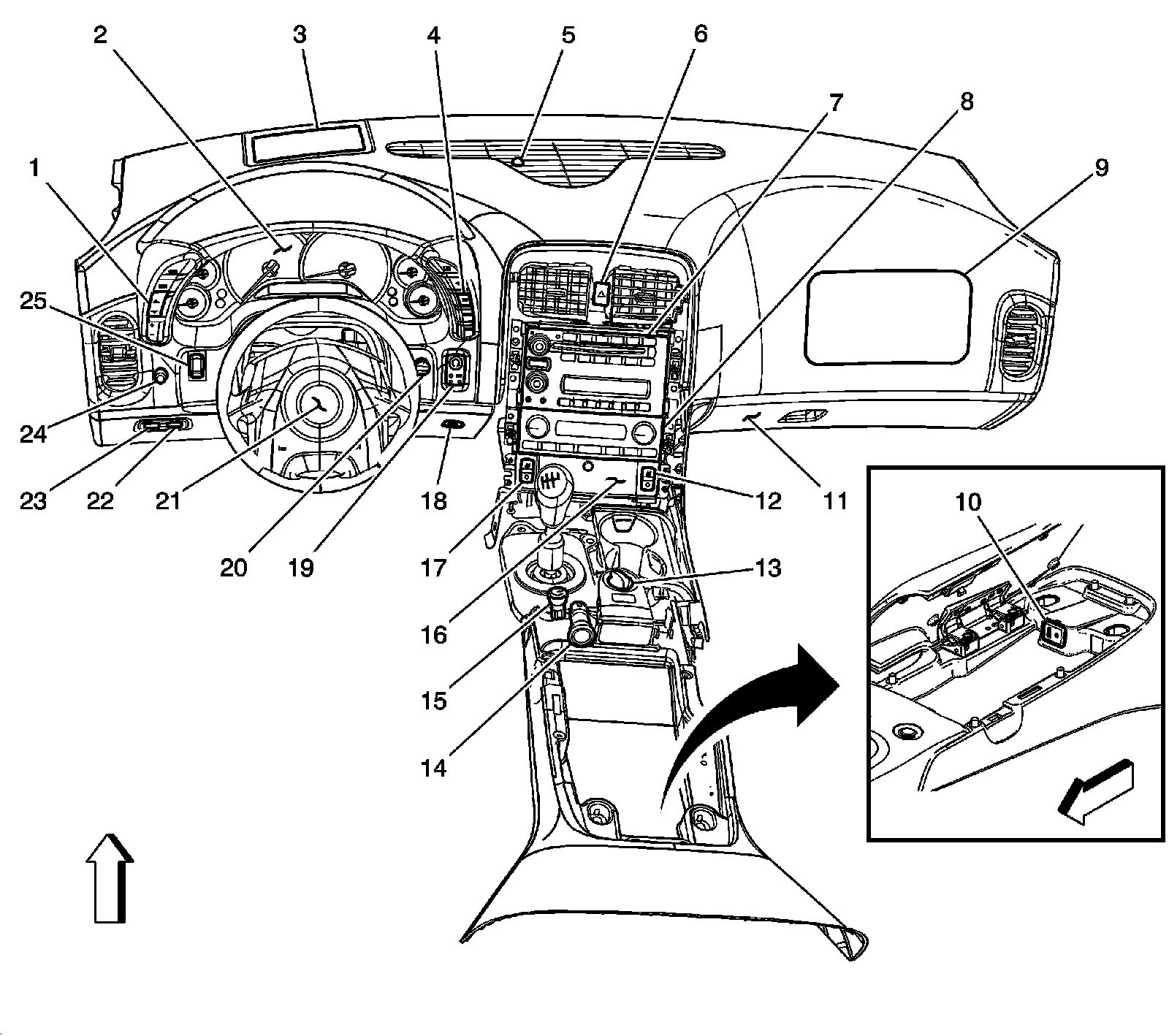
Instrument Panel and Center Console Components




Instrument Panel/Center Console Component Views

Instrument Panel and Center Console Components





1 - Head Up Display (HUD) Switch (UV6)

2 - Instrument Panel Cluster (IPC)

3 - Head Up Display (HUD) (UV6)

4 - Driver Information Center (DIC) Switch

5 - Sunload Sensor

6 - Hazard Warning Switch

7 - Radio

8 - HVAC Control Module

9 - Inflatable Restraint I/P Module

10 - Auxiliary Audio Jack (U3U)

11 - I/P Compartment Lamp

12 - Heated Seat Switch - Passenger (KA1)

13 - Suspension Control Switch (F55)

14 - Accessory Power Outlet

15 - Traction Control Switch (TCS)

16 - Cigar Lighter

17 - Heated Seat Switch - Driver (KA1)

18 - Noise Compensation Microphone (U65)

19 - Ignition Mode Switch

20 - Air Temperature Sensor - Inside

21 - Inflatable Restraint Steering Wheel Module

22 - Rear Compartment Lid Release Switch - Interior

23 - Fuel Door Release Switch

24 - I/P Dimmer Switch

25 - Folding Top Control Switch (CM7)