lemon-mirror:
Home >> Chevrolet >> 2012 >> Corvette V8-6.2L >> Repair and Diagnosis >> Powertrain Management >> Computers and Control Systems >> Vehicle Speed Sensor >> Locations >> Component Locations

Component Locations




Powertrain Component Views

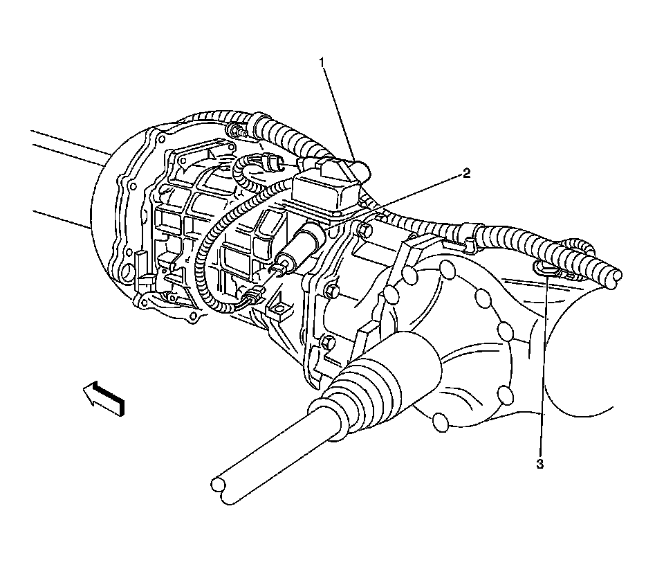
Manual Transmission Components- Left Side (MN6)





1 - Reverse Lockout Solenoid

2 - Skip Shift Solenoid

3 - Vehicle Speed Sensor (VSS)