lemon-mirror:
Home >> Chevrolet >> 2012 >> Corvette V8-6.2L >> Repair and Diagnosis >> Diagrams >> Electrical Diagrams >> Locks >> System Diagram >> Door Control Module Schematics

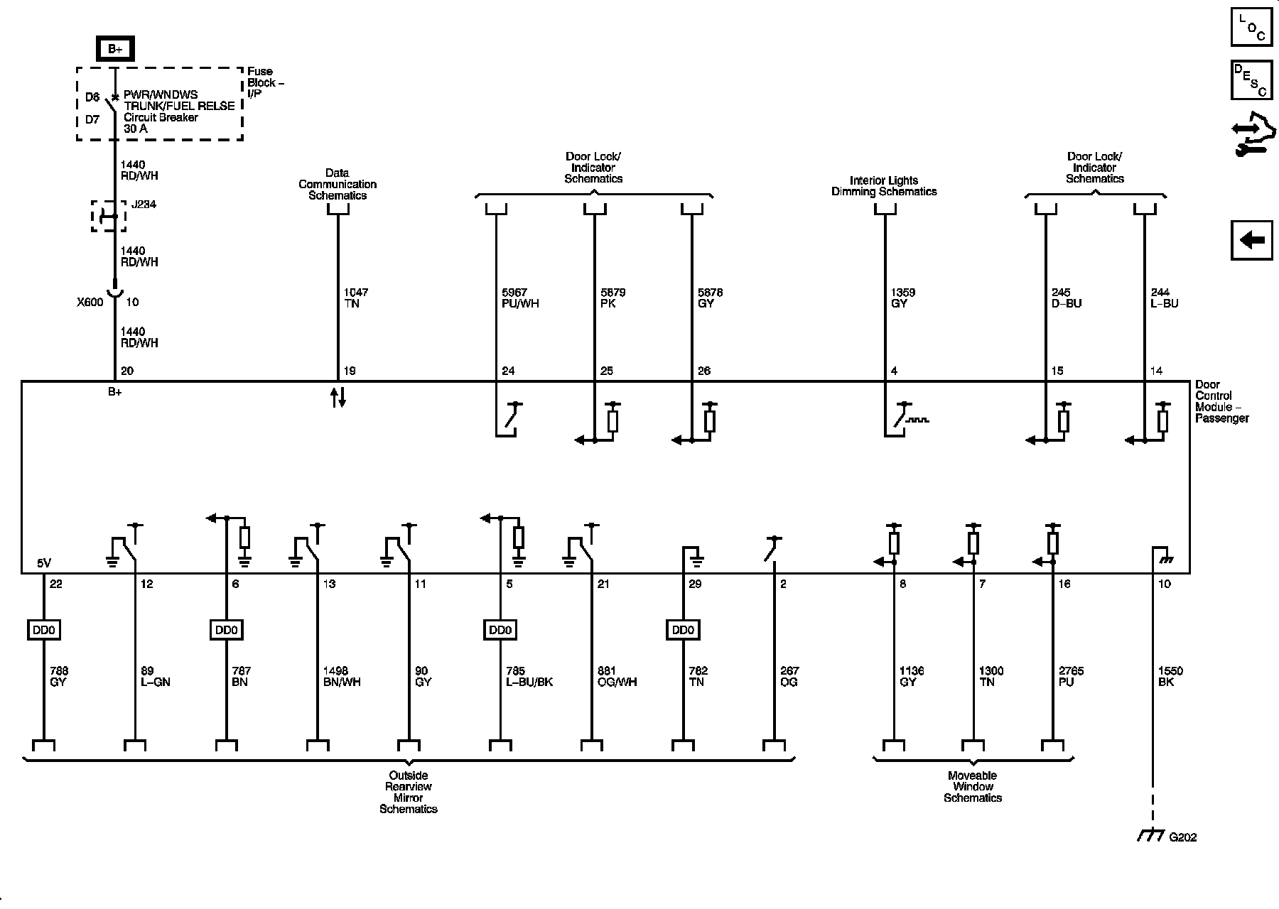
Door Control Module Schematics




Door Control Module Schematics

Driver






Passenger