lemon-mirror:
Home >> Chevrolet >> 2012 >> Camaro V8-6.2L SC >> Repair and Diagnosis >> Locations >> Component Locations >> Powertrain Component Views >> Engine Components - Right Side

Engine Components - Right Side




Powertrain Component Views

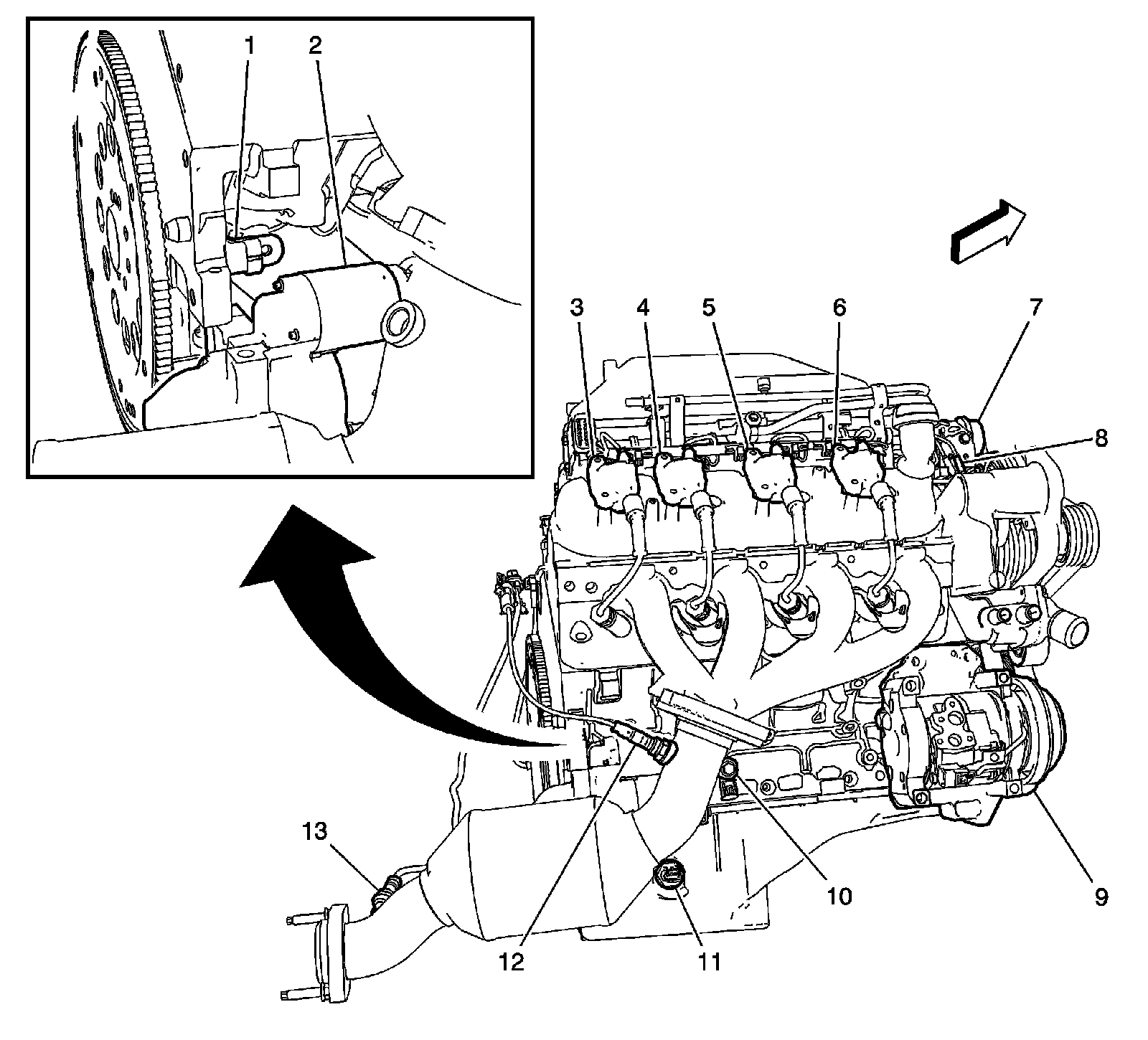
Engine Components - Right Side (LSA)





1 - B26 Crankshaft Position Sensor

2 - M64 Starter Motor

3 - T8H Ignition Coil 8

4 - T8F Ignition Coil 6

5 - T8D Ignition Coil 4

6 - T8B Ignition Coil 2

7 - Q36 Supercharger Bypass Solenoid Valve

8 - Q40 Charge Air Bypass Regulator Solenoid Valve

9 - Q2 A/C Compressor Clutch

10 - B68B Knock Sensor 2

11 - B35C Engine Oil Level and Temperature Sensor

12 - B52E Heated Oxygen Sensor - Bank 2 Sensor 1

13 - B52F Heated Oxygen Sensor - Bank 2 Sensor 2