lemon-mirror:
Home >> Chevrolet >> 2011 >> Volt L4-1.4L Elect >> Repair and Diagnosis >> Diagrams >> Exploded Views >> Automatic Transmission/Transaxle >> Disassembled Views

Disassembled Views




Disassembled Views

Case and Associated Parts




1 - Control Valve Body Cover Bolt M6 x 35 mm Qty: 10
2 - Auxiliary Pump Motor Cable Retainer
3 - Fluid Level Control Valve Stud M6 x 40 mm Qty: 5
4 - Control Valve Body Cover Assembly
5 - Control Valve Body Cover Gasket
6 - Fluid Cooler Outlet Pipe Assembly Bolt M5 x 16 mm Qty: 2
7 - Transmission Fluid Cooler Outlet Pipe Assembly
8 - Transmission Fluid Cooler Outlet Washer
9 - Transmission Fluid Cooler Outlet Seal
10 - Control Valve Body Bolt M6 x 80 mm Qty: 1
11 - Variable Drive Pulley Retaining Nut
12 - A/Trans Wiring Extension Harness Assembly
13 - Control Valve Body Bolt M6 x 65 mm Qty: 5
14 - Control Solenoid Valve Spring
15 - Control Valve Body Cover Wiring Connector Hole Seal
16 - Control Valve Body Bolt M6 x 75 mm Qty: 4
17 - Control Valve Body Bolt M6 x 42 mm Qty: 5
18 - Control Solenoid (w/Body and TCM) TEHCM Valve Assembly
19 - Control Solenoid Valve Filter Plate
20 - Control Valve Channel Plate Assembly
21 - Control Valve Body Bolt M6 x 48 mm Qty: 12
22 - Control Valve Body
23 - Control Valve Body Ball Check Valve Qty: 2
24 - Front Differential Bearing Spacer
25 - Front Drive Pinion Gear Shaft Thrust Bearing Assembly (LHS)
26 - Front Differential Drive Pinion Gear Bearing Thrust Washer - Selective (LHS)
27 - Front Differential Drive Pinion (w/Transfer Gear) Gear Assembly
28 - Front Differential Drive Pinion Gear Bearing Thrust Washer - Selective (RHS)
29 - Front Drive Pinion Gear Shaft Thrust Bearing Assembly Selective (RHS)
30 - Front Differential Transfer Drive Gear Fluid Passage Tube Assembly
31 - A/Trans Wiring Harness Assembly
32 - Wiring Connector Seal
33 - A/Trans Torque Dampener Assembly
34 - Torque Dampener and Differential Housing Bolt M10 x 35 mm Qty: 17
35 - Torque Dampener and Differential (w/Fluid Pump) Housing Assembly
36 - A/Trans Pump Fluid Outlet Seal Assembly
37 - A/Trans Output Speed Sensor Bolt M6 x 30 mm Qty: 1
38 - A/Trans Output Speed Sensor Assembly
39 - Front Differential Carrier Assembly (FWD)
40 - Front Wheel Drive Shaft Retaining Ring
41 - Output Shaft Assembly
42 - Front Wheel Drive Shaft Retaining Ring
43 - Torque Dampener Housing Outer Seal
44 - A/Trans Case Assembly
45 - A/Trans Case Cover Gasket
46 - A/Trans Wiring Harness Shield Bolt M6 x 20 mm Qty: 1 External
47 - A/Trans Case Cover Assembly
48 - A/Trans Case Cover Bolt M8 x 30 mm Qty: 9
49 - Case Cover Stud M8 x 30 mm Qty: 2

Transmission Case Assembly (1 of 2)




44 - A/Trans Case Assembly
70 - Drive Motor/Generator Stator Cooling Tube Assembly (LHS Unit B)
71 - Drive Motor/Generator Stator Cooling Tube Seal Qty: 4
72 - Drive Motor/Generator Stator Bolt M6 x 20 mm Qty: 8
73 - Drive Motor/Generator Rotor Lube Seal
74 - Drive Motor/Generator Rotor Assembly - Unit B
75 - Drive Motor/Generator Stator Assembly - Unit B
76 - Drive Motor/Generator Power Inverter Module Cable Connector Bolt M6 x 20 mm Qty: 6 Internal
77 - Drive Motor/Generator Stator Cooling Tube Assembly (RHS Unit B)
78 - Drive Motor/Generator Stator Cooling Tube Retainer
79 - Output Sun Gear Shaft Lube O-Ring Seal
80 - Output Sun Gear Shaft
81 - Output Sun Gear
82 - Output Carrier Assembly - C2
83 - Output Carrier Roller Bearing Assembly
84 - Output Carrier Shell
85 - Output Carrier Thrust Bearing Assembly
86 - Variable Hi and 2-3-4 Clutch Hub
87 - Variable Hi and 2-3-4 Clutch Hub Thrust Bearing Assembly
88 - Variable Hi and 2-3-4 Clutch Assembly
89 - Variable Hi and 2-3-4 Clutch Housing Thrust Bearing Assembly
90 - Center Support Bolt M10 x 25 mm Qty: 9
91 - Drive Motor/Generator Power Inverter Module Cable Housing Cover Seal
92 - Auxiliary Pump Motor Cable Retainer - 3 Phase - Cable A
93 - Drive Motor/Generator Power Inverter Module Cable Assembly - 3 Phase - B
94 - High Voltage Cover to Controller Retaining Bolt Qty: 2
95 - Drive Motor Power Inverter Module Cable Connector Bolt Seal Qty: 2
96 - Drive Motor/Generator Power Inverter Module Cable Assembly Seal - 3 Phase
97 - Drive Motor/Generator Power Inverter Module Cable Assembly - 3 Phase - A
98 - Auxiliary Pump Motor Cable Retainer - 3 Phase - Cable B
99 - Drive Motor/Generator Power Inverter Module Cable Stud M6 x 20 Qty: 1
100 - Center Support Oil Passage Seal
101 - Center (w/Variable Low and 1-2 Reverse Clutch) Support Assembly
102 - Input Clutch Hub Shaft
103 - Generator/Drive Motor Rotor Hub Shaft
104 - Input Shaft Retainer
106 - Generator/Drive Motor Stator Cooling Tube Assembly (LHS Unit A)
107 - Generator/Drive Motor Stator Assembly - Unit A
108 - Generator/Drive Motor Rotor Assembly - Unit A
109 - Generator/Drive Motor Stator Cooling Tube Assembly (RHS Unit A)
110 - Input Clutch Hub
111 - Input Carrier Thrust Bearing Assembly
112 - 1-3 Reverse Clutch Assembly
113 - 1-3 Reverse Clutch Thrust Bearing Assembly
114 - Output Sun Gear Retaining Ring

Transmission Case Assembly (2 of 2)




44 - A/Trans Case Assembly
200 - Accumulator Piston Retaining Ring
201 - Variable Hi and 2-3-4 Clutch Accumulator Piston
202 - Variable Hi and 2-3-4 Clutch Accumulator Piston Spring
203 - Variable Hi and 2-3-4 Clutch Accumulator Piston Spring - Inner
204 - Variable Low and 1-2 Reverse Clutch Accumulator Piston
205 - Variable Low and 1-2 Reverse Clutch Accumulator Piston Spring
206 - A/Trans Vent Assembly
207 - Drive Motor Generator Power Inverter Module Cable Terminal Insulator Block Assembly
208 - Drive Motor Generator Power Inverter Module Cable Terminal Insulator Block Bolt M6 x 20 mm Qty: 2
209 - 1-3 Reverse Clutch Accumulator Piston
210 - 1-3 Reverse Clutch Accumulator Piston Spring - Outer
211 - 1-3 Reverse Clutch Accumulator Piston Spring - Internal
212 - 1-3 Reverse Clutch Accumulator Piston Spring Washer
213 - Generator/Drive Motor Stator Locator Pin
214 - Front Differential Drive Pinion Gear Lube Dam
215 - Front Differential Drive Pinion Gear Roller Bearing Assembly
216 - Transmission Case Locator Pin
217 - Front Differential Carrier Lube Pipe Seal
218 - Front Differential Carrier Lube Pipe
219 - Front Differential Carrier Lube Pipe Bolt M5 x 16 mm Qty: 1
220 - Front Differential Carrier Lube Cup
221 - Front Differential Drive Pinion Gear Bearing Cup
222 - Front Differential Carrier Baffle
223 - Front Differential Carrier Baffle Bolt M6 x 20 mm Qty: 3
224 - Transmission Fluid Drain Plug Qty: 1
225 - A/Trans Fluid Level Hole Plug Qty: 1
226 - A/Trans Case Extension Seal Qty: 2
227 - Case Extension Assembly
228 - Case Extension Bolt M10 x 25 mm Qty: 3
229 - Front Wheel Drive Shaft Bearing Assembly
230 - Front Wheel Drive Shaft Oil Seal Assembly (LHS)
231 - A/Trans Fluid Level Control Valve
232 - A/Trans Fluid Level Control Valve Stud M6 x 40 mm Qty: 2

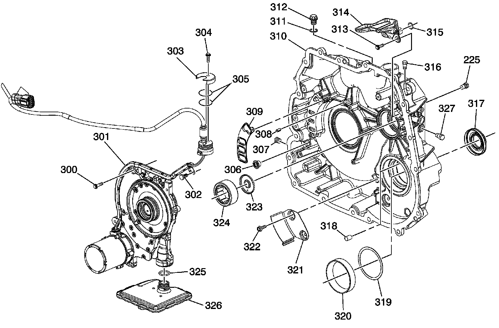
Torque/Dampener and Differential (w/Fluid Pump) Housing Assembly




225 - A/Trans Fluid Level Hole Plug Qty: 1
300 - A/Trans Fluid Pump Bolt M6 x 25 mm Qty: 8
301 - A/Trans Fluid Pump Assembly
302 - A/Trans Auxiliary Fluid Pump Motor (3 Phase) Cable Retainer Bolt M6 x 20 mm Qty: 1
303 - Auxiliary Fluid Motor Retainer
304 - A/Trans Auxiliary Fluid Pump Motor (3 Phase) Cable Bolt M6 x 20 mm Qty: 1
305 - O-Ring Seal
306 - A/Trans Pump Fluid Outlet Seal Assembly
307 - Auxiliary Pump Press Plug
308 - A/Trans Fluid Pump Locator Pin
309 - A/Trans Fluid Pump Seal Assembly
310 - Torque/Dampener and Differential Housing Assembly
311 - Fill Hole Plug Seal
312 - Fill Hole Plug M20 x 20 mm Qty: 1
313 - A/Trans Fluid Trough Bolt M6 x 20 mm Qty: 2
314 - A/Trans Fluid Trough Assembly
315 - A/Trans Fluid Trough Seal
316 - A/Trans Fluid Passage Plug Qty: 1
317 - Front Wheel Drive Shaft Oil Seal Assembly (RHS)
318 - Front Differential Carrier Cup Plug
319 - Front Differential Bearing Washer - Selective
320 - Front Differential Drive Pinion Gear Bearing Cup
321 - Front Differential Carrier Baffle
322 - Front Differential Carrier Baffle Bolt M6 x 20 mm Qty: 2
323 - Front Differential Drive Pinion Gear Lube Dam
324 - Front Differential Drive Pinion Gear Roller Bearing Assembly
325 - A/Trans Fluid Filter Seal
326 - A/Trans Fluid Filter
327 - A/Trans Fluid Passage Plug Qty: 1

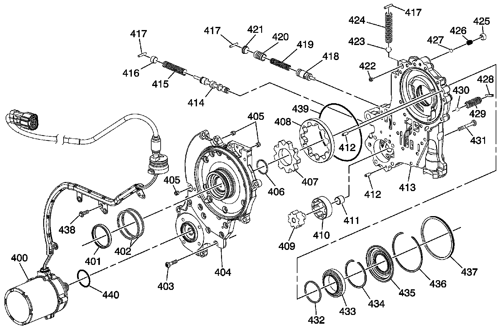
Fluid Pump Assembly




400 - Electric Auxiliary Pump Drive Motor Assembly
401 - Input Shaft Bearing Assembly
402 - 1-3 Reverse Clutch Housing Seal
403 - A/Trans Fluid Pump Cover Bolt M6 x 25 mm Qty: 19
404 - A/Trans Fluid Pump Cover
405 - Harness Bolt Retainers Qty: 3
406 - A/Trans Fluid Pump Seal
407 - A/Trans Fluid Pump Drive Gear - Selective
408 - A/Trans Fluid Pump Driven Gear - Selective
409 - A/Trans Auxiliary Fluid Pump Drive Gear
410 - A/Trans Auxiliary Fluid Pump Driven Gear
411 - A/Trans Fluid Pump Drive Shaft Bushing
412 - A/Trans Fluid Pump Locator Pin
413 - A/Trans Fluid Pump Body Assembly
414 - Pressure Regulator Valve
415 - Pressure Regulator Valve Spring
416 - Pressure Regulator Valve Bore Plug
417 - Pressure Regulator Valve Bore Plug Retainer
418 - A/Trans Fluid Pump Cutoff Valve
419 - A/Trans Fluid Pump Cutoff Valve Spring
420 - A/Trans Fluid Auxiliary Pump Cutoff Valve
421 - A/Trans Fluid Pump Cutoff Valve Bore Plug
422 - 1-3 Reverse Clutch Housing Air Bleed Valve
423 - Pressure Relief Ball Valve - Main Pump
424 - Pressure Relief Ball Valve Spring
425 - A/Trans Torque Dampener Pressure Regulator Valve Bore Plug
426 - Control Valve Body Ball Check Valve Spring
427 - Control Valve Body Ball Check Valve
428 - Pressure Regulator Valve Bore Plug Retainer
429 - Pressure Relief Ball Valve Spring
430 - Pressure Relief Ball Valve - Auxiliary Pump
431 - A/Trans Auxiliary Fluid Pump Bolt M8 x 51 mm Qty: 4
432 - A/Trans Torque Dampener Bearing Seal
433 - A/Trans Torque Dampener Bearing Assembly
434 - A/Trans Torque Dampener Bearing Retaining Ring
435 - A/Trans Torque Dampener Fluid Seal Assembly
436 - A/Trans Torque Dampener Seal Retaining Ring
437 - A/Trans Fluid Pump Seal
438 - A/Trans Auxiliary Fluid Pump Bolt M5 x 16 Qty: 1
439 - A/Trans Fluid Pump (O-Ring) Seal
440 - A/Trans Auxiliary Fluid Pump Motor Seal

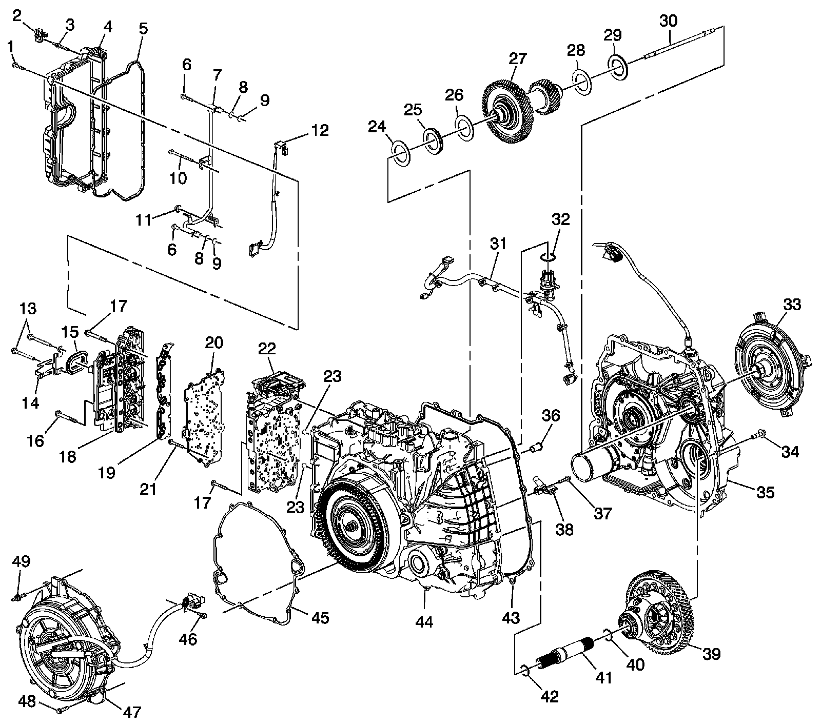
Control Valve Body Assembly (1 of 2)




500 - A/Trans Manual Shift Shaft Position Switch Mounting Bracket Assembly
501 - Control Valve Channel Plate Bolt M6 x 20 mm Qty: 3
502 - Control Valve Body Spacer (w/Gasket) Plate Assembly
503 - Control Valve Body Spacer Retainer Qty: 2
504 - Control Valve Body Locator Pin Qty: 4
505 - Control Valve Body Assembly
506 - Manual Shift Shaft Detent Spring Retaining Pin
507 - Manual Shift Shaft Detent Assembly
508 - Manual Shift Shaft
509 - Manual Shift Shaft Detent Spring Pin
510 - Detent Lever
511 - Detent Lever Spring
512 - A/Trans Manual Shift Shaft Position Switch Bolt M6 x 25 mm Qty: 2
513 - A/Trans Manual Shift Shaft Position Switch Assembly

Control Valve Body Assembly (2 of 2)




521 - Valve Retaining Clip
522 - Shift Solenoid Valve Spring
523 - Shift Solenoid Valve
524 - Variable Hi and 2-3-4 Clutch and Drive Motor/Generator Stator Cooling Regulator Boost Valve Spring
525 - Variable Hi and 2-3-4 Clutch and Drive Motor/Generator Stator Cooling Regulator Boost Valve
526 - Valve Bore Plug
527 - A/Trans Torque Dampener Bypass Clutch Spring
528 - A/Trans Torque Dampener Bypass Clutch Valve
529 - Actuator Feed Limit Valve Spring - Outer
530 - Actuator Feed Limit Valve Spring - Inner
531 - Actuator Feed Limit Valve
532 - Control Valve Body Ball Check Valve
533 - Control Valve Body
534 - Cooler Feed Limit Valve
535 - Cooler Feed Limit Valve Spring
536 - 1-3 Reverse Clutch and Generator/Drive Motor Stator Cooling Regulator Valve Spring
537 - 1-3 Reverse Clutch and Generator/Drive Motor Stator Cooling Regulator Valve
538 - Variable Hi and 2-3-4 Clutch and Drive Motor/Generator Stator Cooling Regulator Valve Spring
539 - Variable Hi and 2-3-4 Clutch and Drive Motor/Generator Stator Cooling Regulator Valve
540 - Variable Low and 1-2 Reverse and 4th Clutch and Drive Motor/Generator Stator Cooling Regulator Valve
541 - Variable Low and 1-2 Reverse and 4th Clutch and Drive Motor/Generator Stator Cooling Regulator Feedback Valve Retainer
542 - Variable Low and 1-2 Reverse and 4th Clutch and Drive Motor/Generator Stator Cooling Regulator Feedback Valve
543 - Variable Low and 1-2 Reverse and 4th Clutch and Drive Motor/Generator Stator Cooling Regulator Valve Spring
544 - Variable Low and 1-2 Reverse and 4th Clutch and Drive Motor/Generator Stator Cooling Regulator Feedback Valve Bushing
545 - Valve Retaining Clip
546 - Shift Solenoid Valve
547 - Shift Solenoid Valve Spring
548 - 1-2 Reverse and 4th Clutch Regulator Boost Valve
549 - 1-2 Reverse and 4th Clutch Regulator Boost Valve Spring
550 - Modulated Fluid Pressure Orifice

Case Cover Assembly




600 - A/Trans Control Wiring Harness Shield Bolt M6 x 16 mm Qty: 3 External
601 - A/Trans Control Wiring Harness Shield
602 - A/Trans Case Cover
603 - Drive Motor/Generator Position Sensor Pin
604 - Drive Motor/Generator Rotor Lube Seal Sleeve
605 - Drive Motor/Generator Position Sensor Stator Assembly
606 - Generator/Drive Motor Position Sensor Bolt M5 x 16 mm Qty: 3
607 - Wiring Harness Clip Qty: 2
608 - A/Trans Control Wiring Harness Connector Bracket

Variable Hi and 2-3-4 Clutch Assembly




620 - Output Carrier Internal Gear Retaining Ring
621 - Output Carrier Internal Gear
622 - Variable Hi and 2-3-4 Clutch Backing Plate Retaining Ring - Selective
623 - Variable Hi and 2-3-4 Clutch Backing Plate
624 - Variable Hi and 2-3-4 Clutch Plate Assembly - Friction
625 - Variable Hi and 2-3-4 Clutch Plate
626 - Variable Hi and 2-3-4 Clutch Spring Retaining Ring
627 - Variable Hi and 2-3-4 Clutch Spring Retainer
628 - Variable Hi and 2-3-4 Clutch Spring
629 - Variable Hi and 2-3-4 Clutch Piston Assembly
630 - Center Support Roller Bearing Assembly
631 - Variable Hi and 2-3-4 Clutch Housing Valve
632 - Variable Hi and 2-3-4 Clutch Housing Assembly

Center (w/Variable Low and 1-2 Reverse Clutch) Support Assembly (1 of 2)




635 - Variable Low and 1-2 Reverse Clutch Backing Plate Retaining Ring - Selective
636 - Variable Low and 1-2 Reverse Clutch Backing Plate
637 - Variable Low and 1-2 Reverse Clutch Plate Assembly - Friction
638 - Variable Low and 1-2 Reverse Clutch Plate
639 - Variable Low and 1-2 Reverse Clutch Spring Retaining Washer Retaining Ring
640 - Variable Low and 1-2 Reverse Clutch Spring Retainer
641 - Variable Low and 1-2 Reverse Clutch Spring
642 - Variable Low and 1-2 Reverse Clutch Piston Assembly
643 - Center Support Assembly

Center (w/Variable Low and 1-2 Reverse Clutch) Support Assembly (2 of 2)




645 - Variable Low and 1-2 Reverse Clutch Housing Assembly
646 - Input Sun Gear Shaft Roller Bearing Assembly
647 - Variable Hi and 2-3-4 Clutch Seal
648 - Variable Low and 1-2 Reverse Clutch Housing (O-Ring) Seal
649 - Variable Low and 1-2 Reverse Clutch Housing Fluid Passage Seal Qty: 2
650 - Center Support
651 - Variable Low and 1-2 Reverse Clutch Housing Bolt M6 x 39.5 mm Qty: 7
652 - Locating Pin
653 - Generator/Drive Motor Position Sensor Stator Assembly
654 - Drive Motor Generator Position Switch Sensor Bolt M5 x 16 mm Qty: 3

1-3 Reverse Clutch Assembly




662 - 1-3 Reverse Clutch Backing Plate Retaining Ring - Selective
663 - 1-3 Reverse Clutch Backing Plate
664 - 1-3 Reverse Clutch Plate Assembly - Friction
665 - 1-3 Reverse Clutch Plate
666 - 1-3 Reverse Clutch Spring Retaining Ring
667 - 1-3 Reverse Clutch Spring
668 - 1-3 Reverse Clutch Piston
669 - 1-3 Reverse Clutch Housing Ball Valve
670 - 1-3 Reverse Clutch (w/Input Shaft) Housing Assembly
671 - Input Shaft Seals Qty: 2
672 - Input Shaft Seals Qty: 2

Front Differential Drive Pinion (w/Transfer Gear) Gear Assembly




681 - Front Differential Transfer Driven Gear Retaining Ring
682 - Front Differential Transfer Driven Gear
683 - Park Gear
684 - Front Differential Drive Pinion Gear

Front Differential Carrier Assembly




687 - Front Differential Carrier Bearing Assembly (LHS)
688 - Front Differential Ring Gear Bolt M10 x 25 Qty: 16
689 - Front Differential Ring Gear
690 - Front Differential Carrier Assembly
691 - Front Differential Carrier Bearing Assembly (RHS)
692 - Differential Pinion Gear Thrust Washer
693 - Differential Pinion Gear
694 - Differential Carrier Locator Pin
695 - Differential Pinion Gear Shaft
696 - Differential Side Gear
697 - Differential Side Gear Thrust Washer

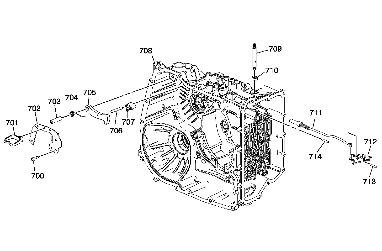
Park System Components




700 - Park Pawl Actuator Bolt M6 x 20 mm Qty: 2
701 - Wiring Harness Conduit Bracket
702 - Park Pawl Actuator Bracket
703 - Park Pawl Shaft
704 - Park Pawl Spring
705 - Park Pawl
706 - Park Pawl Actuator Guide Pin Qty: 2
707 - Park Pawl Actuator Guide
708 - A/Trans Case
709 - Manual Shift Shaft
710 - Manual Shift Shaft Seal
711 - Park Pawl Actuator Assembly
712 - Manual Shift Shaft Detent Lever Assembly
713 - Manual Shift Shaft Detent Lever Hub Pin
714 - Manual Shift Shaft Pin