lemon-mirror:
Home >> Chevrolet >> 2011 >> Traverse FWD V6-3.6L >> Repair and Diagnosis >> Body and Frame >> Seats >> Seat Temperature Control Module >> Locations

Seat Temperature Control Module: Locations




Passenger Compartment/Roof Component Views

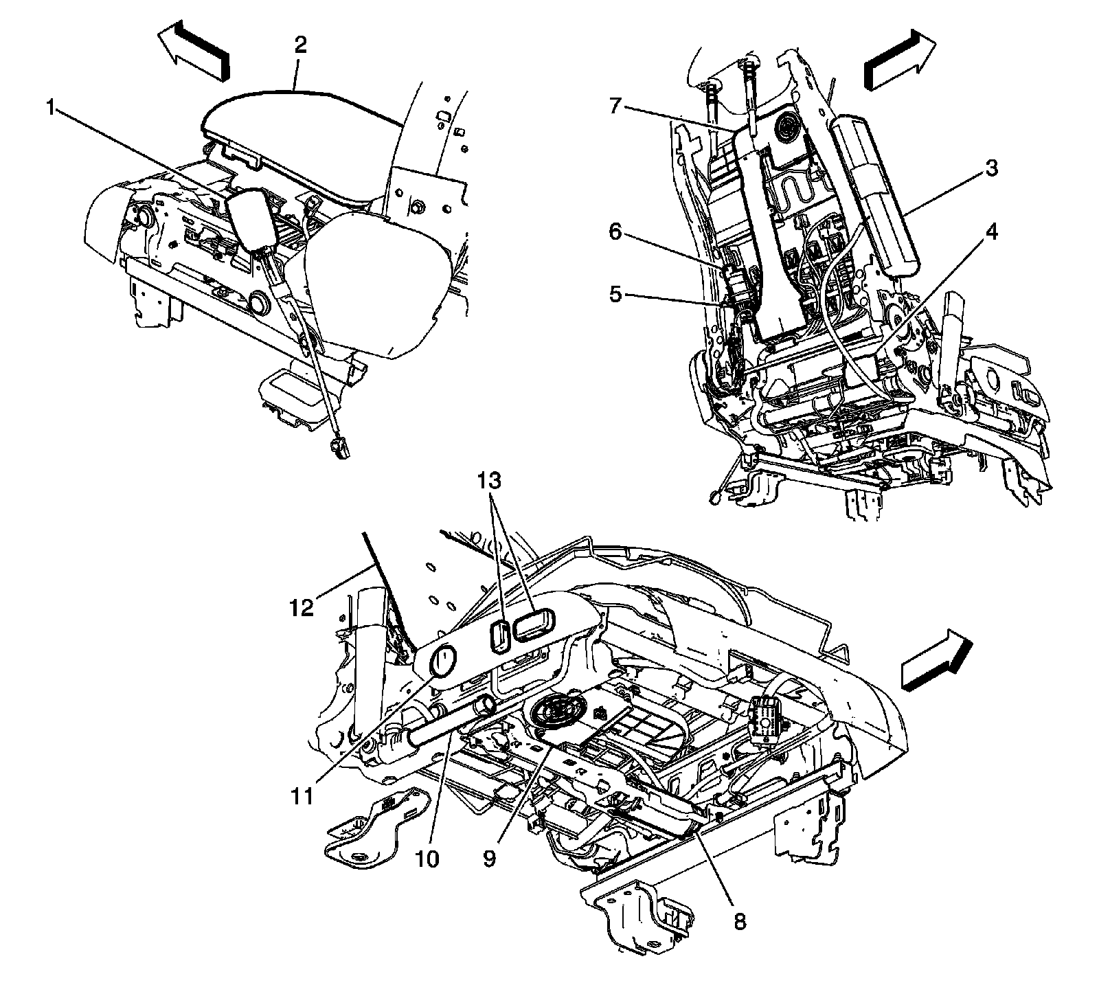
Driver Seat (Except A45)




1 - Inflatable Restraint Side Impact Module - Left
2 - Seat Recline Motor - Driver (AH5)
3 - Seat Lumbar Horizontal Motor - Driver (AH5)
4 - Seat Horizontal Motor - Driver (AG1 or AH5)
5 - Seat Lumbar Switch - Driver (AH5)
6 - Seat Adjuster Switch - Driver (AG1 or AH5)
7 - Seat Rear Vertical Motor - Driver (AG1 or AH5)
8 - Heated Seat Control Module - Driver (KA1)
9 - Seat Front Vertical Motor - Driver (AG1 or AH5)
10 - Seat Belt Buckle - Driver
11 - Heated Seat Element - Driver Cushion (KA1 or KB6)
12 - Heated Seat Element - Driver Back (KA1 or KB6)

Driver Seat Components (A45)




1 - Seat Front Vertical Motor - Driver
2 - Seat Front Vertical Motor Position Sensor
3 - Seat Rear Vertical Motor Position Sensor - Driver
4 - Seat Rear Vertical Motor - Driver
5 - Heated Seat Element - Driver Back
6 - Inflatable Restraint Side Impact Module - Left
7 - Seat Adjuster Switch - Driver
8 - Seat Lumbar Switch - Driver
9 - Seat Belt Pretensioner - Driver
10 - Seat Horizontal Motor - Driver
11 - Seat Horizontal Motor Position Sensor - Driver
12 - Seat Cushion Ventilation Heating and Cooling Module - Driver (KB6)
13 - Memory Seat Module (MSM)
14 - Seat Back Ventilation Heating and Cooling Module - Driver (KB6)
15 - Heated Seat Element - Driver Cushion
16 - Seat Belt Buckle - Driver
17 - Seat Recline Position Sensor - Driver
18 - Seat Recline Motor - Driver
19 - Seat Lumbar Horizontal Motor - Driver (Early Production)

Passenger Seat Components




1 - Seat Belt Switch - Passenger, part of Seat Belt Buckle - Passenger
2 - Heated Seat Element - Passenger Cushion (KA1 or KB6)
3 - Inflatable Restraint Side Impact Module - Right
4 - Inflatable Restraint Front Passenger Presence System (PPS) Module (with Sensor)
5 - Seat Recline Motor - Passenger (AAQ)
6 - Seat Lumbar Horizontal Motor - Passenger (AAQ)
7 - Seat Back Ventilation Heating and Cooling Module - Passenger (KB6)
8 - Seat Horizontal Motor - Passenger (AAQ or AG2)
9 - Seat Cushion Ventilation Heating and Cooling Module - Passenger (KB6)
10 - Seat Belt Pretensioner - Passenger
11 - Seat Lumbar Switch - Passenger (AAQ)
12 - Heated Seat Element - Passenger Back (KA1 or KB6)
13 - Seat Adjuster Switch - Passenger (AAQ or AG2)