lemon-mirror:
Home >> Chevrolet >> 2011 >> Impala V6-3.5L >> Repair and Diagnosis >> Diagrams >> Exploded Views >> Automatic Transmission/Transaxle >> System Diagram >> Disassembled Views >> Case Cover Assembly

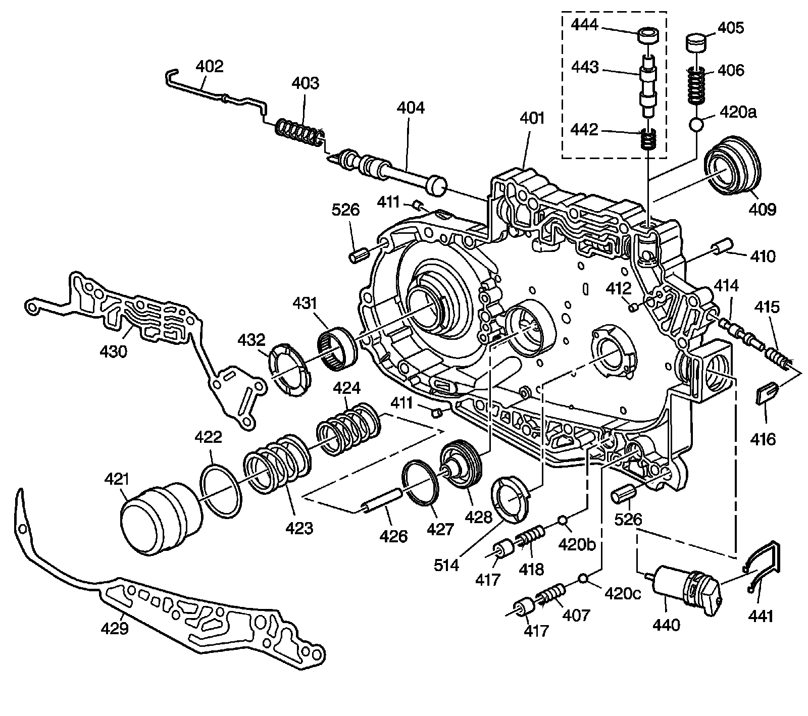
Case Cover Assembly




Disassembled Views

Case Cover Assembly




401 - Case Cover
402 - Manual Valve Link
403 - Manual Valve Link Spring
404 - Manual Valve
405 - Low Blow Off Ball Valve Bore Plug
406 - Low Blow Off Ball Valve Spring
407 - Cooler Ball Valve Spring
409 - Left Side Axle Oil Seal Assembly
410 - Control Valve Body Alignment Sleeve
411 - Bore Plug
411 - Bore Plug
412 - Orificed Cup Plug
414 - Actuator Feed Limit Valve
415 - Actuator Feed Limit Valve Spring
416 - Actuator Feed Limit Valve Spring Retainer
417 - Ball Valve Bore Plug
418 - TCC Blow Off Ball Valve Spring
420a - Low Blow Off Ball Valve
420b - TCC Blow Off Ball Valve
420c - Cooler Ball Valve
421 - 3-4 Accumulator Piston Cylinder
422 - 3-4 Accumulator Piston Cylinder O-Ring Seal
423 - 3-4 Accumulator Piston Outer Spring
424 - 3-4 Accumulator Piston Inner Spring
426 - 3-4 Accumulator Piston Pin
427 - 3-4 Accumulator Piston Oil Seal Ring
428 - 3-4 Accumulator Piston
429 - Case Cover Lower Gasket
430 - Case Cover Upper Gasket
431 - Front Wheel Drive Shaft Bearing Assembly
432 - Fourth Clutch Shaft Thrust Washer
440 - Input Speed Sensor Assembly
441 - Input Speed Sensor Clip
442 - Low Regulator Valve Spring 3-4 Accumulator Valve - Some models have touch activated power
443 - Low Regulator Valve 3-4 Accumulator Valve - Some models have touch activated power
444 - Low Regulator Valve Bore Plug 3-4 Accumulator Valve - Some models have touch activated power
514 - Drive Sprocket/Case Cover Thrust Washer
526 - Case Cover Dowel Pin
526 - Case Cover Dowel Pin