lemon-mirror:
Home >> Chevrolet >> 2011 >> Corvette V8-6.2L >> Repair and Diagnosis >> Heating and Air Conditioning >> Control Module HVAC >> Locations

Control Module HVAC: Locations




Instrument Panel/Center Console Component Views

Behind the Instrument Panel Components - HVAC Module




1 - Air Temperature Actuator - Left
2 - Air Temperature Sensor - Upper Right
3 - Recirculation Actuator
4 - Air Temperature Actuator - Right
5 - Blower Motor and Blower Motor Control Module
6 - Mode Actuator
7 - Air Temperature Sensor - Lower Right
8 - Air Temperature Sensor - Lower Left
9 - HVAC Control Module
10 - Air Temperature Sensor - Upper Left




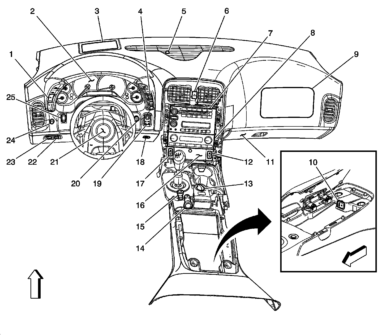
Instrument Panel/Center Console Component Views

Instrument Panel and Center Console Components




1 - Head Up Display (HUD) Switch (UV6)
2 - Instrument Panel Cluster (IPC)
3 - Head Up Display (HUD) (UV6)
4 - Driver Information Center (DIC) Switch
5 - Sunload Sensor
6 - Hazard Warning Switch
7 - Radio
8 - HVAC Control Module
9 - Inflatable Restraint I/P Module
10 - Auxiliary Audio Jack (U3U)
11 - I/P Compartment Lamp
12 - Heated Seat Switch - Passenger (KA1)
13 - Suspension Control Switch (F55)
14 - Accessory Power Outlet
15 - Traction Control Switch (TCS)
16 - Cigar Lighter
17 - Heated Seat Switch - Driver (KA1)
18 - Noise Compensation Microphone (U65)
19 - Ignition Mode Switch
20 - Air Temperature Sensor - Inside
21 - Inflatable Restraint Steering Wheel Module
22 - Rear Compartment Lid Release Switch - Interior
23 - Fuel Door Release Switch
24 - I/P Dimmer Switch
25 - Folding Top Control Switch (CM7)